YRC Logo
PROTEIN SEARCH:
Descriptions Names[Advanced Search]

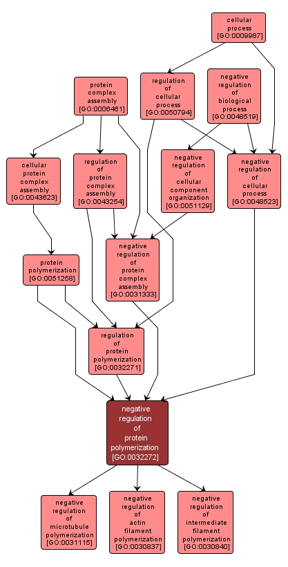
Any process that stops, prevents or reduces the frequency, rate or extent of microtubule polymerization. The process of creating protein polymers, compounds composed of a large number of component monomers; polymeric proteins may be made up of different or identical monomers. Polymerization occurs by the addition of extra monomers to an existing poly- or oligomeric protein. Any process that is carried out at the cellular level, but not necessarily restricted to a single cell. For example, cell communication occurs among more than one cell, but occurs at the cellular level. Any process that stops, prevents or reduces the frequency, rate or extent of a cellular process, any of those that are carried out at the cellular level, but are not necessarily restricted to a single cell. For example, cell communication occurs among more than one cell, but occurs at the cellular level. Any process that stops, prevents or reduces the frequency, rate or extent of a biological process. Biological processes are regulated by many means; examples include the control of gene expression, protein modification or interaction with a protein or substrate molecule. The aggregation, arrangement and bonding together of a set of components to form a protein complex, occurring at the level of an individual cell. Any process that modulates the frequency, rate or extent of the process of creating protein polymers. The aggregation, arrangement and bonding together of a set of components to form a protein complex. Any process that stops, prevents or reduces the frequency, rate or extent of protein complex assembly. Any process that stops, prevents or reduces the frequency, rate or extent of a process involved in the formation, arrangement of constituent parts, or disassembly of cell structures, including the plasma membrane and any external encapsulating structures such as the cell wall and cell envelope. Any process that modulates the frequency, rate or extent of a cellular process, any of those that are carried out at the cellular level, but are not necessarily restricted to a single cell. For example, cell communication occurs among more than one cell, but occurs at the cellular level. Any process that stops, prevents or reduces the frequency, rate or extent of actin polymerization. Any process that stops, prevents or reduces the frequency, rate or extent of the process of creating protein polymers. Any process that modulates the frequency, rate or extent of protein complex assembly. Any process that stops, prevents or reduces the frequency, rate or extent of intermediate filament polymerization.

View Gene Ontology (GO) Term

GO TERM SUMMARY

Name: negative regulation of protein polymerization
Acc: GO:0032272
Aspect: Biological Process
Desc: Any process that stops, prevents or reduces the frequency, rate or extent of the process of creating protein polymers.
Synonyms:
  • down regulation of protein polymerization
  • downregulation of protein polymerization
  • inhibition of protein polymerization
  • down-regulation of protein polymerization
Proteins in PDR annotated with:
   This term: 0
   Term or descendants: 68 [Search]


[geneontology.org]
INTERACTIVE GO GRAPH

GO:0032272 - negative regulation of protein polymerization (interactive image map)

YRC Informatics Platform - Version 3.0
Created and Maintained by: Michael Riffle