YRC Logo
PROTEIN SEARCH:
Descriptions Names[Advanced Search]

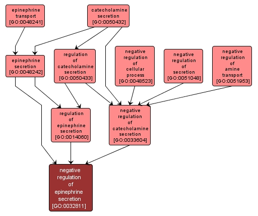
Any process that modulates the frequency, rate or extent of the regulated release of catecholamines. Any process that stops, prevents or reduces the frequency, rate or extent of the regulated release of a catecholamine. The regulated release of catecholamines by a cell or group of cells. The catecholamines are a group of physiologically important biogenic amines that possess a catechol (3,4-dihydroxyphenyl) nucleus and are derivatives of 3,4-dihydroxyphenylethylamine. Any process that modulates the frequency, rate or extent of the regulated release of epinephrine. Any process that stops, prevents or reduces the frequency, rate or extent of the regulated release of epinephrine. Any process that stops, prevents or reduces the frequency, rate or extent of the controlled release of a substance from a cell or group of cells. Any process that stops, prevents or reduces the frequency, rate or extent of a cellular process, any of those that are carried out at the cellular level, but are not necessarily restricted to a single cell. For example, cell communication occurs among more than one cell, but occurs at the cellular level. Any process that stops, prevents or reduces the frequency, rate or extent of the directed movement of amines into, out of, within or between cells by means of some external agent such as a transporter or pore. The directed movement of epinephrine into, out of, within or between cells by means of some external agent such as a transporter or pore. The regulated release of epinephrine by a cell or group of cells. Epinephrine is a catecholamine hormone secreted by the adrenal medulla and a neurotransmitter, released by certain neurons and active in the central nervous system.

View Gene Ontology (GO) Term

GO TERM SUMMARY

Name: negative regulation of epinephrine secretion
Acc: GO:0032811
Aspect: Biological Process
Desc: Any process that stops, prevents or reduces the frequency, rate or extent of the regulated release of epinephrine.
Synonyms:
  • downregulation of epinephrine secretion
  • down regulation of epinephrine secretion
  • inhibition of epinephrine secretion
  • negative regulation of adrenaline secretion
  • down-regulation of epinephrine secretion
Proteins in PDR annotated with:
   This term: 13 [Search]
   Term or descendants: 13 [Search]


[geneontology.org]
INTERACTIVE GO GRAPH

GO:0032811 - negative regulation of epinephrine secretion (interactive image map)

YRC Informatics Platform - Version 3.0
Created and Maintained by: Michael Riffle