YRC Logo
PROTEIN SEARCH:
Descriptions Names[Advanced Search]

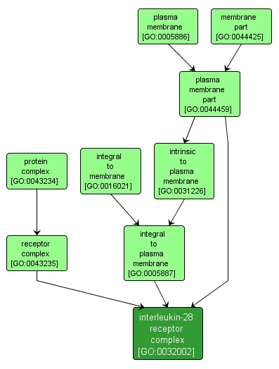
Any protein complex that undergoes combination with a hormone, neurotransmitter, drug or intracellular messenger to initiate a change in cell function. Any macromolecular complex composed of two or more polypeptide subunits, which may or may not be identical. Protein complexes may have other associated non-protein prosthetic groups, such as nucleotides, metal ions or other small molecules. Any constituent part of the plasma membrane, the membrane surrounding a cell that separates the cell from its external environment. It consists of a phospholipid bilayer and associated proteins. The membrane surrounding a cell that separates the cell from its external environment. It consists of a phospholipid bilayer and associated proteins. Penetrating at least one phospholipid bilayer of a plasma membrane. May also refer to the state of being buried in the bilayer with no exposure outside the bilayer. A protein complex that binds interleukin-28 and interleukin-29. Composed of two subunits, IL-28R alpha and IL-10R beta. Located in the plasma membrane such that some covalently attached portion of the gene product, for example part of a peptide sequence or some other covalently attached moiety such as a GPI anchor, spans or is embedded in one or both leaflets of the membrane. Penetrating at least one phospholipid bilayer of a membrane. May also refer to the state of being buried in the bilayer with no exposure outside the bilayer. When used to describe a protein, indicates that all or part of the peptide sequence is embedded in the membrane. Any constituent part of a membrane, a double layer of lipid molecules that encloses all cells, and, in eukaryotes, many organelles; may be a single or double lipid bilayer; also includes associated proteins.

View Gene Ontology (GO) Term

GO TERM SUMMARY

Name: interleukin-28 receptor complex
Acc: GO:0032002
Aspect: Cellular Component
Desc: A protein complex that binds interleukin-28 and interleukin-29. Composed of two subunits, IL-28R alpha and IL-10R beta.
Synonyms:
  • IL-28 receptor complex
Proteins in PDR annotated with:
   This term: 1 [Search]
   Term or descendants: 1 [Search]


[geneontology.org]
INTERACTIVE GO GRAPH

GO:0032002 - interleukin-28 receptor complex (interactive image map)

YRC Informatics Platform - Version 3.0
Created and Maintained by: Michael Riffle