YRC Logo
PROTEIN SEARCH:
Descriptions Names[Advanced Search]

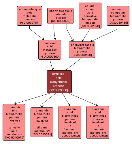
The chemical reactions and pathways involving monocarboxylic acids, any organic acid containing one carboxyl (COOH) group or anion (COO-). The chemical reactions and pathways resulting in the formation of cinnamic acid, 3-phenyl-2-propenoic acid, which is then utilized in the metabolism of salicylic acid. The chemical reactions and pathways resulting in the formation of aromatic derivatives of trans-cinnamic acid. The chemical reactions and pathways involving aromatic derivatives of trans-cinnamic acid. The chemical reactions and pathways resulting in the formation of compounds derived from amino acids, organic acids containing one or more amino substituents. The chemical reactions and pathways resulting in the formation of cinnamic acid, 3-phenyl-2-propenoic acid. The chemical reactions and pathways involving cinnamic acid, 3-phenyl-2-propenoic acid. The chemical reactions and pathways resulting in the formation of cinnamic acid, 3-phenyl-2-propenoic acid, which is then utilized in the metabolism of stilbene. The chemical reactions and pathways resulting in the formation of cinnamic acid, 3-phenyl-2-propenoic acid, which is then utilized in the metabolism of flavonoids. The chemical reactions and pathways resulting in the formation of aromatic compounds, any substance containing an aromatic carbon ring. The chemical reactions and pathways resulting in the formation of cinnamic acid, 3-phenyl-2-propenoic acid, which is then utilized in the metabolism of coumarin.

View Gene Ontology (GO) Term

GO TERM SUMMARY

Name: cinnamic acid biosynthetic process
Acc: GO:0009800
Aspect: Biological Process
Desc: The chemical reactions and pathways resulting in the formation of cinnamic acid, 3-phenyl-2-propenoic acid.
Synonyms:
  • cinnamylic acid biosynthetic process
  • cinnamic acid synthesis
  • cinnamylic acid biosynthesis
  • phenylacrylic acid biosynthetic process
  • phenylpropenoic acid biosynthetic process
  • cinnamic acid formation
  • phenylacrylic acid biosynthesis
  • cinnamic acid anabolism
  • phenylpropenoic acid biosynthesis
  • cinnamic acid biosynthesis
Proteins in PDR annotated with:
   This term: 1 [Search]
   Term or descendants: 1 [Search]


[geneontology.org]
INTERACTIVE GO GRAPH

GO:0009800 - cinnamic acid biosynthetic process (interactive image map)

YRC Informatics Platform - Version 3.0
Created and Maintained by: Michael Riffle