YRC Logo
PROTEIN SEARCH:
Descriptions Names[Advanced Search]

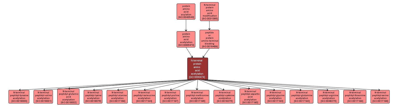
The acetylation of the N-terminal tyrosine of proteins to form the derivative N-acetyl-L-tyrosine. The acetylation of the N-terminal tyrosine of proteins to form the derivative N-acetyl-L-valine. The acetylation of the N-terminal glutamic acid of proteins; catalyzed by peptide alpha-N-acetyltransferase. The acetylation of the N-terminal lysine of proteins. null The acetylation of the N-terminal alanine of proteins; catalyzed by peptide alpha-N-acetyltransferase or other enzymes of this class, such as ribosomal-protein-alanine N-acetyltransferase. The acetylation of the N-terminal isoleucine of proteins to form the derivative N-acetyl-L-isoleucine. The occurrence of this modification has not been confirmed. The acetylation of the N-terminal proline of proteins to form the derivative N-acetyl-L-proline. The acetylation of the N-terminal methionine of proteins to form the derivative N-acetyl-L-methionine. The acetylation of the N-terminal cysteine of proteins to form the derivative N-acetyl-L-cysteine. The addition of an acyl group, any group or radical of the form RCO- where R is an organic group, to a protein amino acid. The acetylation of the N-terminal aspartic acid of proteins; catalyzed by aspartate N-acetyltransferase. The acetylation of the N-terminal glycine of proteins to form the derivative N-acetylglycine. The acetylation of a glutamine residue in protein to form the N5-methyl-L-glutamine derivative. The occurrence of this modification has not been confirmed. Its annotation in sequence databases is either due to the misidentification of 2-pyrrolidone-5-carboxylic acid, or to inappropriate homolog comparisons when proteolytic modification is more probable. The acetylation of the N-terminal arginine of proteins; catalyzed by an uncharacterized arginyl-peptide alpha-N-acetyltransferase. The acetylation of the N-terminal threonine of proteins to form the derivative N-acetyl-L-threonine; catalyzed by peptide alpha-N-acetyltransferase. The acetylation of the N-terminal serine of proteins to form the derivative N-acetyl-L-serine. The alteration of the N-terminal amino acid residue in a protein. The addition of an acetyl group to a protein amino acid. An acetyl group is CH3CO-, derived from acetic [ethanoic] acid. The acetylation of the N-terminal amino acid of proteins.

View Gene Ontology (GO) Term

GO TERM SUMMARY

Name: N-terminal protein amino acid acetylation
Acc: GO:0006474
Aspect: Biological Process
Desc: The acetylation of the N-terminal amino acid of proteins.
Synonyms:
  • N(alpha)-terminal acetylation
Proteins in PDR annotated with:
   This term: 32 [Search]
   Term or descendants: 53 [Search]


[geneontology.org]
INTERACTIVE GO GRAPH

GO:0006474 - N-terminal protein amino acid acetylation (interactive image map)

YRC Informatics Platform - Version 3.0
Created and Maintained by: Michael Riffle