YRC Logo
PROTEIN SEARCH:
Descriptions Names[Advanced Search]

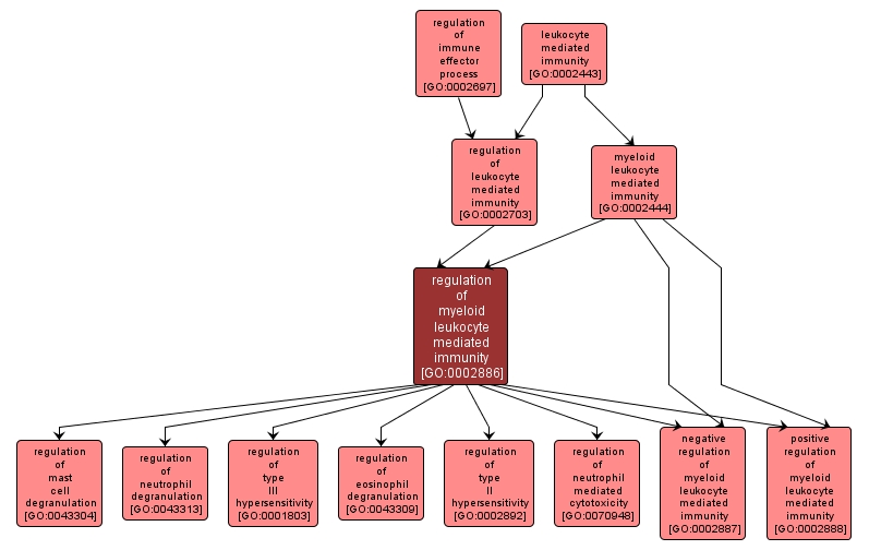
Any process that modulates the frequency, rate, or extent of mast cell degranulation. Any process that modulates the frequency, rate, or extent of neutrophil degranulation. Any process that modulates the frequency, rate, or extent of myeloid leukocyte mediated immunity. Any process that stops, prevents, or reduces the frequency, rate, or extent of myeloid leukocyte mediated immunity. Any process that activates or increases the frequency, rate, or extent of myeloid leukocyte mediated immunity. Any process involved in the carrying out of an immune response by a myeloid leukocyte. Any process that modulates the frequency, rate, or extent of type III hypersensitivity, a type of inflammatory response. Any process that modulates the frequency, rate, or extent of eosinophil degranulation. Any process that modulates the frequency, rate, or extent of leukocyte mediated immunity. Any process that modulates the frequency, rate, or extent of an immune effector process. Any process involved in the carrying out of an immune response by a leukocyte. Any process that modulates the frequency, rate, or extent of type II hypersensitivity. Any process that modulates the rate, frequency or extent of neutrophil mediated killing of a target cell, the directed killing of a target cell by a neutrophil.

View Gene Ontology (GO) Term

GO TERM SUMMARY

Name: regulation of myeloid leukocyte mediated immunity
Acc: GO:0002886
Aspect: Biological Process
Desc: Any process that modulates the frequency, rate, or extent of myeloid leukocyte mediated immunity.
Proteins in PDR annotated with:
   This term: 0
   Term or descendants: 36 [Search]


[geneontology.org]
INTERACTIVE GO GRAPH

GO:0002886 - regulation of myeloid leukocyte mediated immunity (interactive image map)

YRC Informatics Platform - Version 3.0
Created and Maintained by: Michael Riffle