YRC Logo
PROTEIN SEARCH:
Descriptions Names[Advanced Search]

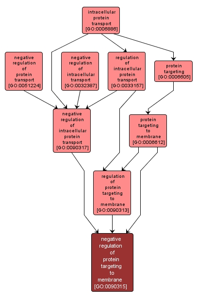
Any process that stops, prevents, or reduces the frequency, rate or extent of the directed movement of substances within cells. Any process that decreases the frequency, rate or extent of the directed movement of proteins within cells. The process of directing proteins towards a membrane, usually using signals contained within the protein. Any process that modulates the frequency, rate or extent of the process of directing proteins towards a membrane, usually using signals contained within the protein. Any process that modulates the frequency, rate or extent of the directed movement of proteins within cells. Any process that decreases the frequency, rate or extent of the process of directing proteins towards a membrane, usually using signals contained within the protein. The process of targeting specific proteins to particular membrane-bounded subcellular organelles. Usually requires an organelle specific protein sequence motif. Any process that stops, prevents or reduces the frequency, rate or extent of the directed movement of a protein into, out of, within or between cells by means of some external agent such as a transporter or pore. The directed movement of proteins in a cell, including the movement of proteins between specific compartments or structures within a cell, such as organelles of a eukaryotic cell.

View Gene Ontology (GO) Term

GO TERM SUMMARY

Name: negative regulation of protein targeting to membrane
Acc: GO:0090315
Aspect: Biological Process
Desc: Any process that decreases the frequency, rate or extent of the process of directing proteins towards a membrane, usually using signals contained within the protein.
Proteins in PDR annotated with:
   This term: 0
   Term or descendants: 0


[geneontology.org]
INTERACTIVE GO GRAPH

GO:0090315 - negative regulation of protein targeting to membrane (interactive image map)

YRC Informatics Platform - Version 3.0
Created and Maintained by: Michael Riffle