YRC Logo
PROTEIN SEARCH:
Descriptions Names[Advanced Search]

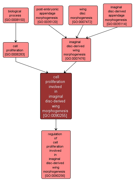
The process, occurring after embryonic development, by which the anatomical structures of an appendage are generated and organized. Morphogenesis pertains to the creation of form. An appendage is an organ or part that is attached to the trunk of an organism, such as a limb or a branch. Any process specifically pertinent to the functioning of integrated living units: cells, tissues, organs, and organisms. A process is a collection of molecular events with a defined beginning and end. The process by which the anatomical structures derived from the wing disc are generated and organized. Morphogenesis pertains to the creation of form. This includes the transformation of a wing imaginal disc from a monolayered epithelium in the larvae of holometabolous insects into recognizable adult structures including the wing hinge, wing blade and pleura. The multiplication or reproduction of cells, resulting in the expansion of a cell population. Any process that modulates the frequency, rate, or extent of the multiplication or reproduction of cells, resulting in the expansion of a cell population that contributes to imaginal disc-derived wing morphogenesis. The process by which the anatomical structures of appendages are generated and organized. Morphogenesis pertains to the creation of form. An appendage is an organ or part that is attached to the trunk of an organism. The multiplication or reproduction of cells, resulting in the expansion of a cell population that contributes to imaginal disc-derived wing morphogenesis. The process by which the anatomical structures of the imaginal disc-derived wing are generated and organized. Morphogenesis pertains to the creation of form. The wing is an appendage modified for flying.

View Gene Ontology (GO) Term

GO TERM SUMMARY

Name: cell proliferation involved in imaginal disc-derived wing morphogenesis
Acc: GO:0090255
Aspect: Biological Process
Desc: The multiplication or reproduction of cells, resulting in the expansion of a cell population that contributes to imaginal disc-derived wing morphogenesis.
Proteins in PDR annotated with:
   This term: 0
   Term or descendants: 0


[geneontology.org]
INTERACTIVE GO GRAPH

GO:0090255 - cell proliferation involved in imaginal disc-derived wing morphogenesis (interactive image map)

YRC Informatics Platform - Version 3.0
Created and Maintained by: Michael Riffle