YRC Logo
PROTEIN SEARCH:
Descriptions Names[Advanced Search]

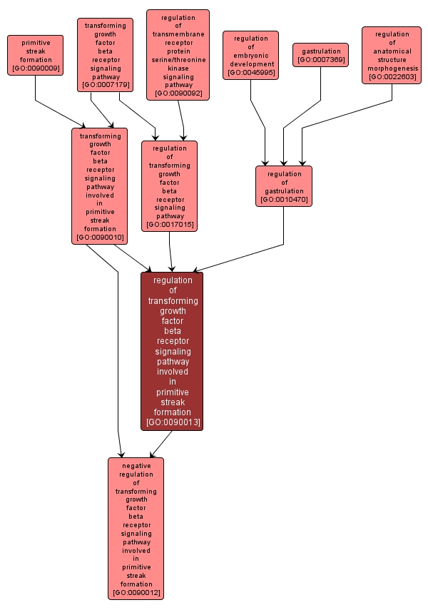
Any process that modulates the frequency, rate or extent of embryonic development. A complex and coordinated series of cellular movements that occurs at the end of cleavage during embryonic development of most animals. The details of gastrulation vary from species to species, but usually result in the formation of the three primary germ layers, ectoderm, mesoderm and endoderm. Any process that modulates the rate, frequency, or extent of the series of molecular signals generated as a consequence of a transmembrane receptor serine/threonine kinase binding to its physiological ligand. The series of molecular signals generated as a consequence of a transforming growth factor beta receptor binding to one of its physiological ligands contributing to the formation of the primitive streak. The developmental process pertaining to the initial formation of the primitive streak from unspecified parts. The primitive streak is a ridge of cells running along the midline of the embryo where the mesoderm ingresses. It defines the anterior-posterior axis. Any process that modulates the frequency, rate or extent of anatomical structure morphogenesis. Any process that modulates the rate or extent of gastrulation. Gastrulation is the complex and coordinated series of cellular movements that occurs at the end of cleavage during embryonic development of most animals. Any process that stops, prevents or reduces the frequency, rate or extent of any TGF-beta receptor signaling pathway that contributes to the formation of the primitive streak. The series of molecular signals generated as a consequence of a transforming growth factor beta receptor binding to one of its physiological ligands. Any process that modulates the frequency, rate or extent of any TGF-beta receptor signaling pathway that contributes to the formation of the primitive streak. Any process that modulates the frequency, rate or extent of activity of any TGF-beta receptor signaling pathway.

View Gene Ontology (GO) Term

GO TERM SUMMARY

Name: regulation of transforming growth factor beta receptor signaling pathway involved in primitive streak formation
Acc: GO:0090013
Aspect: Biological Process
Desc: Any process that modulates the frequency, rate or extent of any TGF-beta receptor signaling pathway that contributes to the formation of the primitive streak.
Proteins in PDR annotated with:
   This term: 0
   Term or descendants: 0


[geneontology.org]
INTERACTIVE GO GRAPH

GO:0090013 - regulation of transforming growth factor beta receptor signaling pathway involved in primitive streak formation (interactive image map)

YRC Informatics Platform - Version 3.0
Created and Maintained by: Michael Riffle