YRC Logo
PROTEIN SEARCH:
Descriptions Names[Advanced Search]

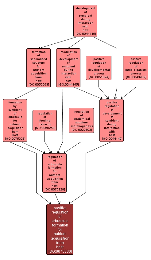
The progression of an organism from an initial condition to a later condition, occurring in, on or near the exterior of its host organism. The host is defined as the larger of the organisms involved in a symbiotic interaction. Any process that modulates the frequency, rate or extent of symbiont arbuscule formation for nutrient acquisition from host. The host is defined as the larger of the organisms involved in a symbiotic interaction. Any process that activates or increases the frequency, rate or extent of the progression of an organism from an initial condition to a later condition, occurring in, on or near the exterior of its host organism. Any process that modulates the rate, frequency or extent of the behavior associated with the intake of food. The assembly by an organism of an arbuscule, a fine, tree-like hyphal structure projected into the host cell for the purpose of obtaining nutrients from its host organism. The host is defined as the larger of the organisms involved in a symbiotic interaction. Any process that modulates the frequency, rate or extent of the progression of an organism from an initial condition to a later condition, occurring in, on or near the exterior of its host organism. Any process that activates or increases the rate or extent of development, the biological process whose specific outcome is the progression of an organism over time from an initial condition (e.g. a zygote, or a young adult) to a later condition (e.g. a multicellular animal or an aged adult). The assembly by an organism of a cellular component or anatomical structure for the purpose of obtaining nutrients from its host organism. The host is defined as the larger of the organisms involved in a symbiotic interaction. Any process that modulates the frequency, rate or extent of anatomical structure morphogenesis. Any process that activates or increases the frequency, rate or extent of a multi-organism process, a process by which an organism has an effect on another organism of the same or different species. Any process that activates or increases the frequency, rate or extent of symbiont arbuscule formation for nutrient acquisition from host. The host is defined as the larger of the organisms involved in a symbiotic interaction.

View Gene Ontology (GO) Term

GO TERM SUMMARY

Name: positive regulation of arbuscule formation for nutrient acquisition from host
Acc: GO:0075330
Aspect: Biological Process
Desc: Any process that activates or increases the frequency, rate or extent of symbiont arbuscule formation for nutrient acquisition from host. The host is defined as the larger of the organisms involved in a symbiotic interaction.
Proteins in PDR annotated with:
   This term: 0
   Term or descendants: 0


[geneontology.org]
INTERACTIVE GO GRAPH

GO:0075330 - positive regulation of arbuscule formation for nutrient acquisition from host (interactive image map)

YRC Informatics Platform - Version 3.0
Created and Maintained by: Michael Riffle