YRC Logo
PROTEIN SEARCH:
Descriptions Names[Advanced Search]

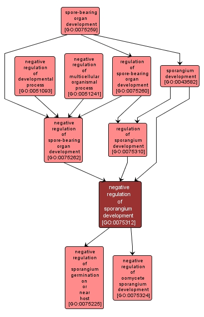
The process whose specific outcome is the progression of a spore-bearing organ over time, from its formation to the mature structure. A spore-bearing organ is an anatomical structure that produces new spores. Any process that stops, prevents or reduces the frequency, rate or extent of sporangium development, a process that leads to the formation of sporangium, a single-celled or many-celled structure in which spores are produced, as in fungi, algae, mosses, and ferns, gymnosperms, angiosperms. Any process that stops, prevents or reduces the frequency, rate or extent of sporangium germination on or near host. The host is defined as the larger of the organisms involved in a symbiotic interaction. Any process that stops, prevents or reduces the rate or extent of development, the biological process whose specific outcome is the progression of an organism over time from an initial condition (e.g. a zygote, or a young adult) to a later condition (e.g. a multicellular animal or an aged adult). Any process that stops, prevents or reduces the frequency, rate or extent of an organismal process, the processes pertinent to the function of an organism above the cellular level; includes the integrated processes of tissues and organs. Any process that modulates the frequency, rate or extent of sporangium development, a process that leads to the formation of sporangium, a single-celled or many-celled structure in which spores are produced, as in fungi, algae, mosses, and ferns, gymnosperms, angiosperms. Any process that stops, prevents or reduces the frequency, rate or extent of spore-bearing organ development, a process by which hyphae grow into special aggregates called fruiting bodies that produce new spores. Any process that modulates the frequency, rate or extent of spore-bearing organ development, a process by which hyphae grow into special aggregates called fruiting bodies that produce new spores. Any process that stops, prevents or reduces the frequency, rate or extent of oomycete sporangium development, a process that leads to the formation of oomycete sporangium, a single-celled or many-celled structure that germinates directly to form an infection hypha or differentiate, through specialized cleavage vesicles, into between 10 and 30 zoospores, which is laterally flagellated. The process whose specific outcome is the progression of the sporangium over time, from its formation to the mature structure. A sporangium is a structure producing and containing spores.

View Gene Ontology (GO) Term

GO TERM SUMMARY

Name: negative regulation of sporangium development
Acc: GO:0075312
Aspect: Biological Process
Desc: Any process that stops, prevents or reduces the frequency, rate or extent of sporangium development, a process that leads to the formation of sporangium, a single-celled or many-celled structure in which spores are produced, as in fungi, algae, mosses, and ferns, gymnosperms, angiosperms.
Proteins in PDR annotated with:
   This term: 0
   Term or descendants: 0


[geneontology.org]
INTERACTIVE GO GRAPH

GO:0075312 - negative regulation of sporangium development (interactive image map)

YRC Informatics Platform - Version 3.0
Created and Maintained by: Michael Riffle