YRC Logo
PROTEIN SEARCH:
Descriptions Names[Advanced Search]

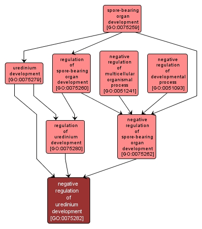
The process whose specific outcome is the progression of a spore-bearing organ over time, from its formation to the mature structure. A spore-bearing organ is an anatomical structure that produces new spores. Any process that stops, prevents or reduces the rate or extent of development, the biological process whose specific outcome is the progression of an organism over time from an initial condition (e.g. a zygote, or a young adult) to a later condition (e.g. a multicellular animal or an aged adult). Any process that stops, prevents or reduces the frequency, rate or extent of an organismal process, the processes pertinent to the function of an organism above the cellular level; includes the integrated processes of tissues and organs. The process that leads to the formation of a uredinium, a reddish, pustule-like structure formed by a rust fungus and consisting of uredospores. Any process that modulates the frequency, rate or extent of uredinium development, a process that leads to the formation of a reddish, pustule-like structure formed by a rust fungus and consisting of uredospores. Any process that stops, prevents or reduces the frequency, rate or extent of spore-bearing organ development, a process by which hyphae grow into special aggregates called fruiting bodies that produce new spores. Any process that modulates the frequency, rate or extent of spore-bearing organ development, a process by which hyphae grow into special aggregates called fruiting bodies that produce new spores. Any process that stops, prevents or reduces the frequency, rate or extent of uredinium development, a process that leads to the formation of a reddish, pustule-like structure formed by a rust fungus and consisting of uredospores.

View Gene Ontology (GO) Term

GO TERM SUMMARY

Name: negative regulation of uredinium development
Acc: GO:0075282
Aspect: Biological Process
Desc: Any process that stops, prevents or reduces the frequency, rate or extent of uredinium development, a process that leads to the formation of a reddish, pustule-like structure formed by a rust fungus and consisting of uredospores.
Proteins in PDR annotated with:
   This term: 0
   Term or descendants: 0


[geneontology.org]
INTERACTIVE GO GRAPH

GO:0075282 - negative regulation of uredinium development (interactive image map)

YRC Informatics Platform - Version 3.0
Created and Maintained by: Michael Riffle