YRC Logo
PROTEIN SEARCH:
Descriptions Names[Advanced Search]

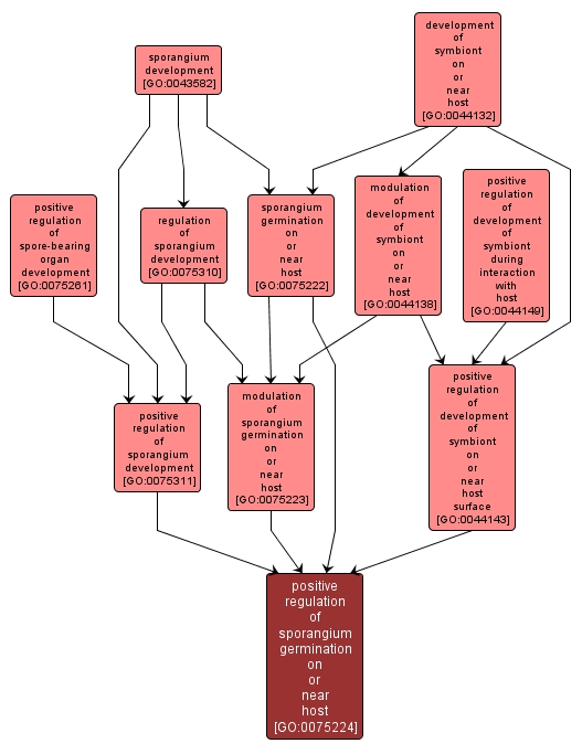
Any process that activates or increases the frequency, rate or extent of the progression of an organism from an initial condition to a later condition, occurring in, on or near the exterior of its host organism. Any process by which the symbiont regulates its progression from an initial condition to a later condition, on or near the cells or tissues of the host organism. Any process that activates, maintains or increases the frequency, rate or extent of sporangium germination on or near host. The host is defined as the larger of the organisms involved in a symbiotic interaction. Any process that modulates the frequency, rate or extent of sporangium germination. The host is defined as the larger of the organisms involved in a symbiotic interaction. The physiological, developmental and morphological changes that occur in a symbiont sporangium following release from dormancy up to the earliest signs of growth occurring on or near its host organism. A sporangium is a structure producing and containing spores. The host is defined as the larger of the organisms involved in a symbiotic interaction. Any process that modulates the frequency, rate or extent of sporangium development, a process that leads to the formation of sporangium, a single-celled or many-celled structure in which spores are produced, as in fungi, algae, mosses, and ferns, gymnosperms, angiosperms. Any process that activates, maintains or increases the frequency, rate or extent of sporangium development, a process that leads to the formation of sporangium, a single-celled or many-celled structure in which spores are produced, as in fungi, algae, mosses, and ferns, gymnosperms, angiosperms. Any process that activates or increases the frequency, rate or extent of the symbiont's progression from an initial condition to a later condition, on or near the cells or tissues of the host organism. Any process that activates, maintains or increases the frequency, rate or extent of spore-bearing organ development, a process by which hyphae grow into special aggregates called fruiting bodies that produce new spores. The process whose specific outcome is the progression of the sporangium over time, from its formation to the mature structure. A sporangium is a structure producing and containing spores. The progression of a symbiont from an initial condition to a later condition, within the cells or tissues of its host organism.

View Gene Ontology (GO) Term

GO TERM SUMMARY

Name: positive regulation of sporangium germination on or near host
Acc: GO:0075224
Aspect: Biological Process
Desc: Any process that activates, maintains or increases the frequency, rate or extent of sporangium germination on or near host. The host is defined as the larger of the organisms involved in a symbiotic interaction.
Proteins in PDR annotated with:
   This term: 0
   Term or descendants: 0


[geneontology.org]
INTERACTIVE GO GRAPH

GO:0075224 - positive regulation of sporangium germination on or near host (interactive image map)

YRC Informatics Platform - Version 3.0
Created and Maintained by: Michael Riffle