YRC Logo
PROTEIN SEARCH:
Descriptions Names[Advanced Search]

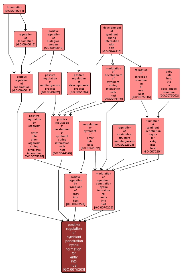
The assembly by the symbiont of a threadlike, tubular structure, which may contain multiple nuclei and may or may not be divided internally by septa or cross-walls, for the purpose of penetration into its host organism. In the case of an appressorium existing, this term is defined in further details as the process by which the symbiont penetration peg expands to form a hypha which traverses the epidermal cell and emerges into the intercellular space of the mesophyll tissue. The host is defined as the larger of the organisms involved in a symbiotic interaction. The progression of an organism from an initial condition to a later condition, occurring in, on or near the exterior of its host organism. The host is defined as the larger of the organisms involved in a symbiotic interaction. Any process that activates or increases the frequency, rate or extent of the progression of an organism from an initial condition to a later condition, occurring in, on or near the exterior of its host organism. Any process that activates or increases the frequency, rate or extent to which it enters into the host organism, where the two organisms are in a symbiotic interaction. The process by which a symbiont structure that serves to infect the host is formed on or near its host organism. It includes physiological, developmental, and morphological changes of the symbiont. The host is defined as the larger of the organisms involved in a symbiotic interaction. Any process that activates or increases the frequency, rate or extent to which it enters into a second organism, where the two organisms are in a symbiotic interaction. Any process that modulates the frequency, rate or extent of the progression of an organism from an initial condition to a later condition, occurring in, on or near the exterior of its host organism. Any process that activates, maintains or increases the frequency, rate or extent of symbiont penetration hypha formation for entry into host. The host is defined as the larger of the organisms involved in a symbiotic interaction. Any process by which an organism modulates the frequency, rate or extent to which it enters into the host organism, where the two organisms are in a symbiotic interaction. Any process that modulates the frequency, rate or extent of symbiont penetration hypha formation for entry into host. The host is defined as the larger of the organisms involved in a symbiotic interaction. Any process that activates or increases the frequency, rate or extent of a multi-organism process, a process by which an organism has an effect on another organism of the same or different species. Any process that activates or increases the frequency, rate or extent of a biological process. Biological processes are regulated by many means; examples include the control of gene expression, protein modification or interaction with a protein or substrate molecule. Self-propelled movement of a cell or organism from one location to another. Any process that modulates the frequency, rate or extent of locomotion of a cell or organism. Penetration via a specialized structure of symbiont into the body, tissues, or cells of the host organism. The host is defined as the larger of the organisms involved in a symbiotic interaction. Any process that activates or increases the rate or extent of development, the biological process whose specific outcome is the progression of an organism over time from an initial condition (e.g. a zygote, or a young adult) to a later condition (e.g. a multicellular animal or an aged adult). Any process that modulates the frequency, rate or extent of anatomical structure morphogenesis. Any process that activates or increases the frequency, rate or extent of locomotion of a cell or organism.

View Gene Ontology (GO) Term

GO TERM SUMMARY

Name: positive regulation of symbiont penetration hypha formation for entry into host
Acc: GO:0075203
Aspect: Biological Process
Desc: Any process that activates, maintains or increases the frequency, rate or extent of symbiont penetration hypha formation for entry into host. The host is defined as the larger of the organisms involved in a symbiotic interaction.
Proteins in PDR annotated with:
   This term: 0
   Term or descendants: 0


[geneontology.org]
INTERACTIVE GO GRAPH

GO:0075203 - positive regulation of symbiont penetration hypha formation for entry into host (interactive image map)

YRC Informatics Platform - Version 3.0
Created and Maintained by: Michael Riffle