YRC Logo
PROTEIN SEARCH:
Descriptions Names[Advanced Search]

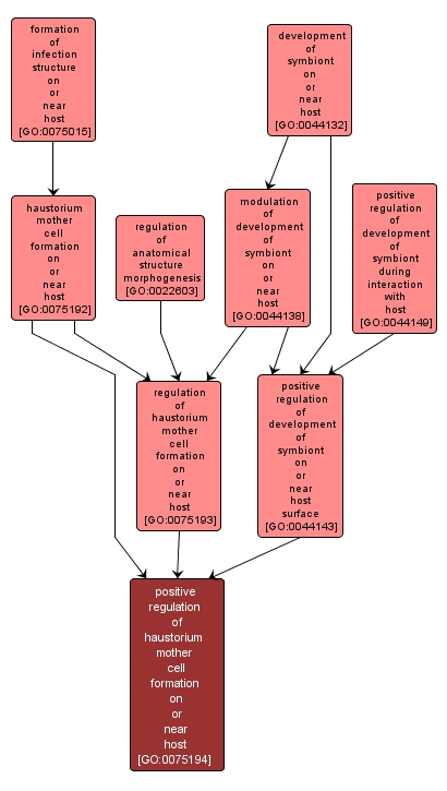
Any process that activates or increases the frequency, rate or extent of the progression of an organism from an initial condition to a later condition, occurring in, on or near the exterior of its host organism. The process by which a symbiont structure that serves to infect the host is formed on or near its host organism. It includes physiological, developmental, and morphological changes of the symbiont. The host is defined as the larger of the organisms involved in a symbiotic interaction. Any process by which the symbiont regulates its progression from an initial condition to a later condition, on or near the cells or tissues of the host organism. Any process that modulates the frequency, rate or extent of anatomical structure morphogenesis. Any process that activates or increases the frequency, rate or extent of the symbiont's progression from an initial condition to a later condition, on or near the cells or tissues of the host organism. The process by which a symbiont cell is formed on or near its host organism, via separated from the tip of an infection hypha by a septum. The haustorium mother cell usually contains 2-4 fungal nuclei, and its function is to attach and penetrate the host. The host is defined as the larger of the organisms involved in a symbiotic interaction. Any process that modulates the frequency, rate or extent of symbiont haustorium mother cell formation on or near its host organism. The host is defined as the larger of the organisms involved in a symbiotic interaction. Any process that activates or increases the frequency, rate or extent of symbiont haustorium mother cell formation on or near its host organism. The host is defined as the larger of the organisms involved in a symbiotic interaction. The progression of a symbiont from an initial condition to a later condition, within the cells or tissues of its host organism.

View Gene Ontology (GO) Term

GO TERM SUMMARY

Name: positive regulation of haustorium mother cell formation on or near host
Acc: GO:0075194
Aspect: Biological Process
Desc: Any process that activates or increases the frequency, rate or extent of symbiont haustorium mother cell formation on or near its host organism. The host is defined as the larger of the organisms involved in a symbiotic interaction.
Proteins in PDR annotated with:
   This term: 0
   Term or descendants: 0


[geneontology.org]
INTERACTIVE GO GRAPH

GO:0075194 - positive regulation of haustorium mother cell formation on or near host (interactive image map)

YRC Informatics Platform - Version 3.0
Created and Maintained by: Michael Riffle