YRC Logo
PROTEIN SEARCH:
Descriptions Names[Advanced Search]

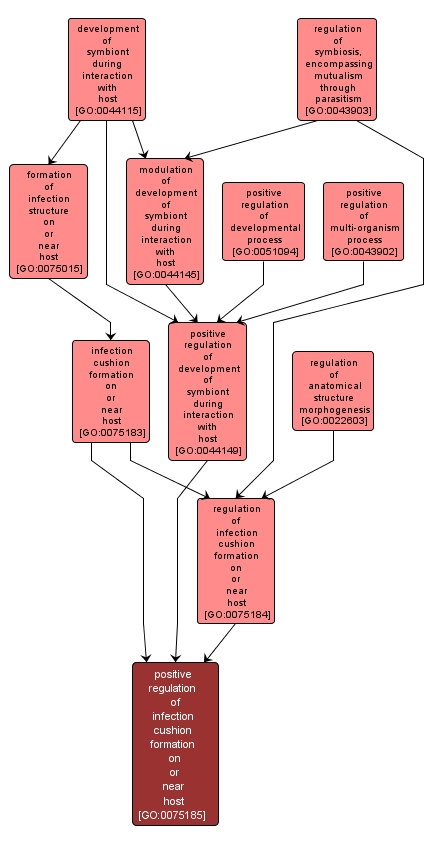
The progression of an organism from an initial condition to a later condition, occurring in, on or near the exterior of its host organism. The host is defined as the larger of the organisms involved in a symbiotic interaction. Any process that activates or increases the frequency, rate or extent of the progression of an organism from an initial condition to a later condition, occurring in, on or near the exterior of its host organism. The process by which a symbiont structure that serves to infect the host is formed on or near its host organism. It includes physiological, developmental, and morphological changes of the symbiont. The host is defined as the larger of the organisms involved in a symbiotic interaction. Any process that modulates the frequency, rate or extent of the progression of an organism from an initial condition to a later condition, occurring in, on or near the exterior of its host organism. Any process that activates or increases the rate or extent of development, the biological process whose specific outcome is the progression of an organism over time from an initial condition (e.g. a zygote, or a young adult) to a later condition (e.g. a multicellular animal or an aged adult). Any process that modulates the frequency, rate or extent of anatomical structure morphogenesis. Any process that modulates the frequency, rate or extent of symbiosis, an interaction between two organisms living together in more or less intimate association. Any process that activates or increases the frequency, rate or extent of symbiont infection cushion formation on or near its host organism. The host is defined as the larger of the organisms involved in a symbiotic interaction. Any process that activates or increases the frequency, rate or extent of a multi-organism process, a process by which an organism has an effect on another organism of the same or different species. The process by which an organized mass of hyphae is formed on or near the host organism, and numerous infective hyphae develop from the hyphae mass. The host is defined as the larger of the organisms involved in a symbiotic interaction. Any process that modulates the frequency, rate or extent of symbiont infection cushion formation on or near its host organism. The host is defined as the larger of the organisms involved in a symbiotic interaction.

View Gene Ontology (GO) Term

GO TERM SUMMARY

Name: positive regulation of infection cushion formation on or near host
Acc: GO:0075185
Aspect: Biological Process
Desc: Any process that activates or increases the frequency, rate or extent of symbiont infection cushion formation on or near its host organism. The host is defined as the larger of the organisms involved in a symbiotic interaction.
Proteins in PDR annotated with:
   This term: 0
   Term or descendants: 0


[geneontology.org]
INTERACTIVE GO GRAPH

GO:0075185 - positive regulation of infection cushion formation on or near host (interactive image map)

YRC Informatics Platform - Version 3.0
Created and Maintained by: Michael Riffle