YRC Logo
PROTEIN SEARCH:
Descriptions Names[Advanced Search]

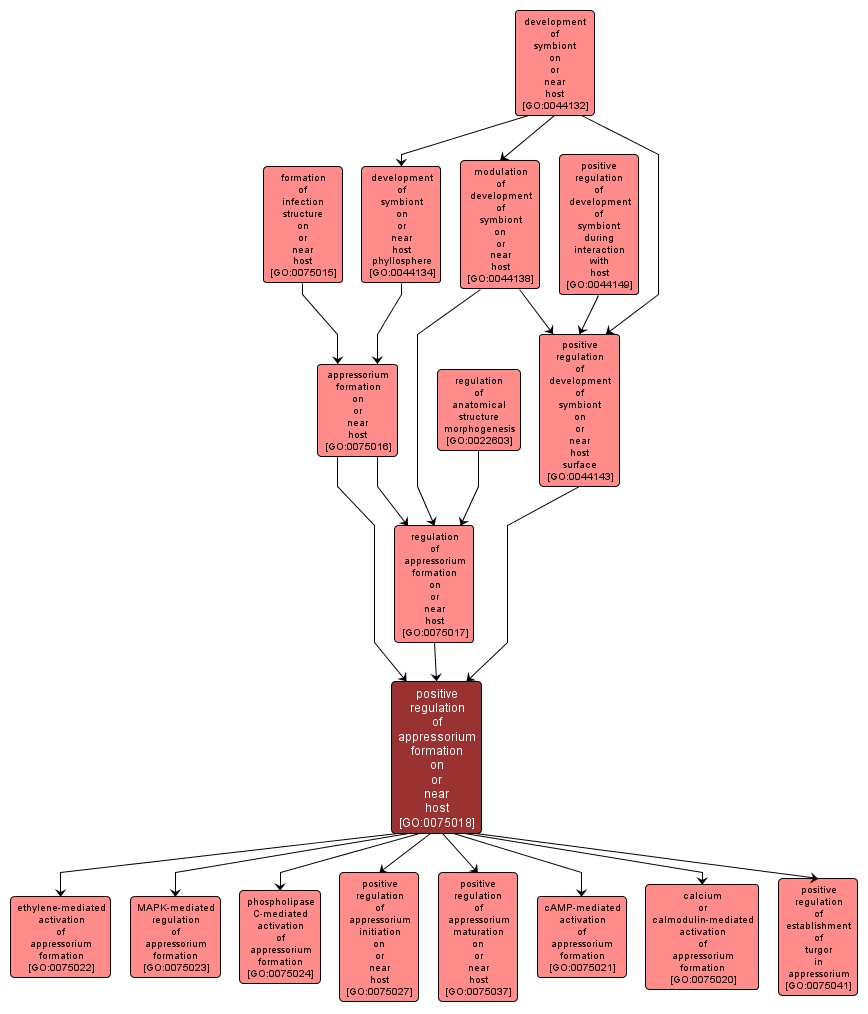
Any process that modulates the frequency, rate or extent of symbiont appressorium formation on or near its host organism. The host is defined as the larger of the organisms involved in a symbiotic interaction. Any process that modulates the frequency, rate or extent of symbiont ethylene-mediated signal transduction during appressorium formation on or near its host organism. The host is defined as the larger of the organisms involved in a symbiotic interaction. Any process that activates or increases the frequency, rate or extent of symbiont appressorium formation on or near its host organism. The host is defined as the larger of the organisms involved in a symbiotic interaction. Any process that activates or increases the frequency, rate or extent of the progression of an organism from an initial condition to a later condition, occurring in, on or near the exterior of its host organism. Any process that modulates the frequency, rate or extent of symbiont MAP kinase-mediated signal transduction during appressorium formation on or near its host organism. The host is defined as the larger of the organisms involved in a symbiotic interaction. The process by which a symbiont structure that serves to infect the host is formed on or near its host organism. It includes physiological, developmental, and morphological changes of the symbiont. The host is defined as the larger of the organisms involved in a symbiotic interaction. Any process that modulates the frequency, rate or extent of symbiont phospholipase C-mediated signal transduction during appressorium formation on or near its host organism. The host is defined as the larger of the organisms involved in a symbiotic interaction. The process by which a swollen, flattened portion of a symbiont filament is formed on or near its host organism, to adhere to and for the purpose of penetrating the host surface. The host is defined as the larger of the organisms involved in a symbiotic interaction. Any process by which the symbiont regulates its progression from an initial condition to a later condition, on or near the cells or tissues of the host organism. Any process that activates or increases the frequency, rate or extent of symbiont appressorium initiation on or near its host organism. The host is defined as the larger of the organisms involved in a symbiotic interaction. Any process that activates or increases the frequency, rate or extent of symbiont appressorium maturation on or near its host organism. The host is defined as the larger of the organisms involved in a symbiotic interaction. The progression of the symbiont from an initial condition to a later condition, occurring on or near its host phyllosphere. The host phyllosphere is defined as total above-ground surfaces of a plant as a habitat for symbiont. The host is defined as the larger of the organisms involved in a symbiotic interaction. Any process that modulates the frequency, rate or extent of symbiont cAMP mediated signal transduction during appressorium formation on or near its host organism. The host is defined as the larger of the organisms involved in a symbiotic interaction. Any process that modulates the frequency, rate or extent of anatomical structure morphogenesis. Any process that activates or increases the frequency, rate or extent of the symbiont's progression from an initial condition to a later condition, on or near the cells or tissues of the host organism. Any process that modulates the frequency, rate or extent of symbiont calcium or calmodulin-mediated signal transduction during appressorium formation on or near its host organism. The host is defined as the larger of the organisms involved in a symbiotic interaction. Any process that activates or increases the frequency, rate or extent of turgor formation in the symbiont appressorium on or near its host organism. The host is defined as the larger of the organisms involved in a symbiotic interaction. The progression of a symbiont from an initial condition to a later condition, within the cells or tissues of its host organism.

View Gene Ontology (GO) Term

GO TERM SUMMARY

Name: positive regulation of appressorium formation on or near host
Acc: GO:0075018
Aspect: Biological Process
Desc: Any process that activates or increases the frequency, rate or extent of symbiont appressorium formation on or near its host organism. The host is defined as the larger of the organisms involved in a symbiotic interaction.
Proteins in PDR annotated with:
   This term: 0
   Term or descendants: 0


[geneontology.org]
INTERACTIVE GO GRAPH

GO:0075018 - positive regulation of appressorium formation on or near host (interactive image map)

YRC Informatics Platform - Version 3.0
Created and Maintained by: Michael Riffle