YRC Logo
PROTEIN SEARCH:
Descriptions Names[Advanced Search]

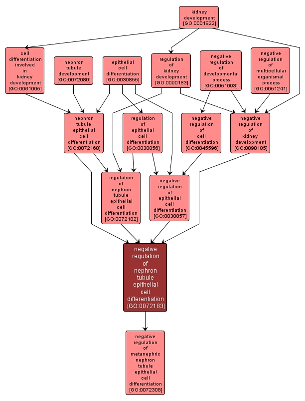
The process whereby relatively unspecialized cells acquire specialized structural and/or functional features that characterize the cells of the nephron tubule as it progresses from its formation to the mature state. Any process that modulates the rate, frequency or extent of kidney development. Kidney development is the process whose specific outcome is the progression of the kidney over time, from its formation to the mature structure. The kidney is an organ that filters the blood and excretes the end products of body metabolism in the form of urine. Any process that decreases the rate, frequency or extent of kidney development. Kidney development is the process whose specific outcome is the progression of the kidney over time, from its formation to the mature structure. The kidney is an organ that filters the blood and excretes the end products of body metabolism in the form of urine. The process whose specific outcome is the progression of the kidney over time, from its formation to the mature structure. The kidney is an organ that filters the blood and/or excretes the end products of body metabolism in the form of urine. Any process that stops, prevents or reduces the frequency, rate or extent of an organismal process, the processes pertinent to the function of an organism above the cellular level; includes the integrated processes of tissues and organs. Any process that decreases the frequency, rate or extent of nephron tubule epithelial cell differentiation. Any process that modulates the frequency, rate or extent of nephron tubule epithelial cell differentiation. The process whereby relatively unspecialized cells acquire specialized structural and/or functional features that characterize the cells of the kidney as it progresses from its formation to the mature state. Any process that decreases the frequency, rate or extent of metanephric nephron tubule epithelial cell differentiation. The progression of a nephron tubule over time, from its initial formation to the mature structure. A nephron tubule is an epithelial tube that is part of the nephron, the functional part of the kidney. Any process that modulates the frequency, rate or extent of epithelial cell differentiation. Any process that stops, prevents or reduces the rate or extent of development, the biological process whose specific outcome is the progression of an organism over time from an initial condition (e.g. a zygote, or a young adult) to a later condition (e.g. a multicellular animal or an aged adult). Any process that stops, prevents or reduces the frequency, rate or extent of epithelial cell differentiation. The process whereby a relatively unspecialized cell acquires specialized features of an epithelial cell, any of the cells making up an epithelium. Any process that stops, prevents or reduces the frequency, rate or extent of cell differentiation.

View Gene Ontology (GO) Term

GO TERM SUMMARY

Name: negative regulation of nephron tubule epithelial cell differentiation
Acc: GO:0072183
Aspect: Biological Process
Desc: Any process that decreases the frequency, rate or extent of nephron tubule epithelial cell differentiation.
Proteins in PDR annotated with:
   This term: 0
   Term or descendants: 0


[geneontology.org]
INTERACTIVE GO GRAPH

GO:0072183 - negative regulation of nephron tubule epithelial cell differentiation (interactive image map)

YRC Informatics Platform - Version 3.0
Created and Maintained by: Michael Riffle