YRC Logo
PROTEIN SEARCH:
Descriptions Names[Advanced Search]

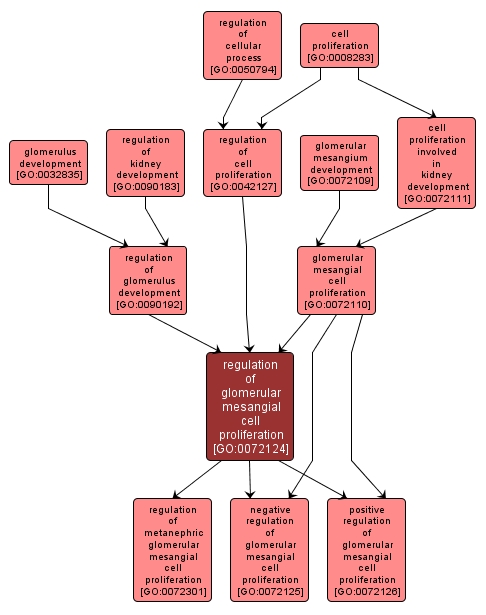
Any process that modulates the frequency, rate or extent of glomerular mesangial cell proliferation. The multiplication or reproduction of cells, resulting in the expansion of the population in the kidney. Any process that decreases the frequency, rate or extent of glomerular mesangial cell proliferation. Any process that modulates the rate, frequency or extent of kidney development. Kidney development is the process whose specific outcome is the progression of the kidney over time, from its formation to the mature structure. The kidney is an organ that filters the blood and excretes the end products of body metabolism in the form of urine. The multiplication or reproduction of cells, resulting in the expansion of a cell population. The multiplication or reproduction of glomerular mesangial cells, resulting in the expansion of the population. The progression of the glomerulus over time from its initial formation until its mature state. The glomerulus is a capillary tuft which forms a close network with the visceral epithelium (podocytes) and the mesangium to form the filtration barrier and is surrounded by Bowman's capsule in nephrons of the vertebrate kidney. Any process that increases the frequency, rate or extent of glomerular mesangial cell proliferation. The process whose specific outcome is the progression of the glomerular mesangium over time, from its formation to the mature structure. The glomerular mesangium is the thin membrane connective tissue composed of mesangial cells, which helps to support the capillary loops in a renal glomerulus. Any process that modulates the frequency, rate or extent of cell proliferation. Any process that modulates the frequency, rate or extent of a cellular process, any of those that are carried out at the cellular level, but are not necessarily restricted to a single cell. For example, cell communication occurs among more than one cell, but occurs at the cellular level. Any process that modulates the rate, frequency or extent of glomerulus development, the progression of the glomerulus over time from its initial formation until its mature state. The glomerulus is a capillary tuft surrounded by Bowman's capsule in nephrons of the vertebrate kidney. Any process that modulates the frequency, rate or extent of metanephric glomerular mesangial cell proliferation.

View Gene Ontology (GO) Term

GO TERM SUMMARY

Name: regulation of glomerular mesangial cell proliferation
Acc: GO:0072124
Aspect: Biological Process
Desc: Any process that modulates the frequency, rate or extent of glomerular mesangial cell proliferation.
Proteins in PDR annotated with:
   This term: 0
   Term or descendants: 0


[geneontology.org]
INTERACTIVE GO GRAPH

GO:0072124 - regulation of glomerular mesangial cell proliferation (interactive image map)

YRC Informatics Platform - Version 3.0
Created and Maintained by: Michael Riffle