YRC Logo
PROTEIN SEARCH:
Descriptions Names[Advanced Search]

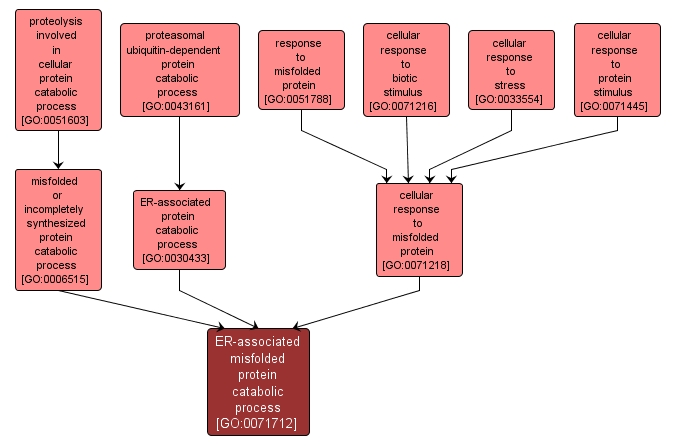
A change in state or activity of a cell or an organism (in terms of movement, secretion, enzyme production, gene expression, etc.) as a result of a misfolded protein stimulus. The hydrolysis of a peptide bond or bonds within a protein as part of the chemical reactions and pathways resulting in the breakdown of a protein by individual cells. A change in state or activity of a cell (in terms of movement, secretion, enzyme production, gene expression, etc.) as a result of a biotic stimulus, a stimulus caused or produced by a living organism. A change in state or activity of a cell (in terms of movement, secretion, enzyme production, gene expression, etc.) as a result of a stimulus indicating the organism is under stress. The stress is usually, but not necessarily, exogenous (e.g. temperature, humidity, ionizing radiation). The chemical reactions and pathways resulting in the breakdown of a protein or peptide by hydrolysis of its peptide bonds, initiated by the covalent attachment of ubiquitin, and mediated by the proteasome. The chemical reactions and pathways resulting in the breakdown of misfolded or attenuated proteins. A change in state or activity of a cell (in terms of movement, secretion, enzyme production, gene expression, etc.) as a result of a protein stimulus. The chemical reactions and pathways resulting in the breakdown of proteins transported from the endoplasmic reticulum and targeted to cytoplasmic proteasomes for degradation. This process acts on misfolded proteins as well as in the regulated degradation of correctly folded proteins. The chemical reactions and pathways resulting in the breakdown of misfolded proteins transported from the endoplasmic reticulum and targeted to cytoplasmic proteasomes for degradation. A change in state or activity of a cell (in terms of movement, secretion, enzyme production, gene expression, etc.) as a result of a misfolded protein stimulus.

View Gene Ontology (GO) Term

GO TERM SUMMARY

Name: ER-associated misfolded protein catabolic process
Acc: GO:0071712
Aspect: Biological Process
Desc: The chemical reactions and pathways resulting in the breakdown of misfolded proteins transported from the endoplasmic reticulum and targeted to cytoplasmic proteasomes for degradation.
Synonyms:
  • ER-associated misfolded protein catabolism
  • endoplasmic reticulum-associated misfolded protein catabolic process
  • endoplasmic reticulum-associated misfolded protein catabolism
  • ER-associated misfolded protein breakdown
  • ER-associated misfolded protein degradation
Proteins in PDR annotated with:
   This term: 0
   Term or descendants: 0


[geneontology.org]
INTERACTIVE GO GRAPH

GO:0071712 - ER-associated misfolded protein catabolic process (interactive image map)

YRC Informatics Platform - Version 3.0
Created and Maintained by: Michael Riffle