YRC Logo
PROTEIN SEARCH:
Descriptions Names[Advanced Search]

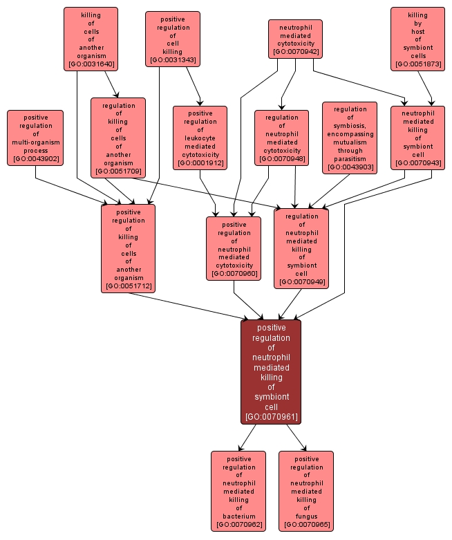
The directed killing of a target cell by a neutrophil. Any process mediated by an organism that results in the death of cells in the symbiont organism. The symbiont is defined as the smaller of the organisms involved in a symbiotic interaction. The directed killing of a symbiont target cell by a neutrophil. Any process that activates or increases the frequency, rate or extent of the killing by an organism of cells in another organism. Any process that modulates the frequency, rate or extent of symbiosis, an interaction between two organisms living together in more or less intimate association. Any process that increases the frequency, rate or extent of the directed killing of a bacterium by a neutrophil. Any process that activates or increases the frequency, rate or extent of a multi-organism process, a process by which an organism has an effect on another organism of the same or different species. Any process that increases the frequency, rate or extent of the directed killing of a symbiont target cell by a neutrophil. Any process that increases the frequency, rate or extent of the directed killing of a target cell by a neutrophil. Any process that increases the frequency, rate or extent of the directed killing of a fungal cell by a neutrophil. Any process that activates or increases the frequency, rate or extent of cell killing. Any process in an organism that results in the killing of cells of another organism, including in some cases the death of the other organism. Killing here refers to the induction of death in one cell by another cell, not cell-autonomous death due to internal or other environmental conditions. Any process that activates or increases the frequency, rate or extent of leukocyte mediated cytotoxicity. Any process that modulates the rate, frequency or extent of neutrophil mediated killing of a symbiont cell, the directed killing of a symbiont target cell by a neutrophil. Any process that modulates the frequency, rate or extent of the killing by an organism of cells in another organism. Any process that modulates the rate, frequency or extent of neutrophil mediated killing of a target cell, the directed killing of a target cell by a neutrophil.

View Gene Ontology (GO) Term

GO TERM SUMMARY

Name: positive regulation of neutrophil mediated killing of symbiont cell
Acc: GO:0070961
Aspect: Biological Process
Desc: Any process that increases the frequency, rate or extent of the directed killing of a symbiont target cell by a neutrophil.
Synonyms:
  • activation of neutrophil mediated killing of symbiont cell
  • stimulation of neutrophil mediated killing of symbiont cell
  • up-regulation of neutrophil mediated killing of symbiont cell
  • upregulation of neutrophil mediated killing of symbiont cell
  • up regulation of neutrophil mediated killing of symbiont cell
Proteins in PDR annotated with:
   This term: 0
   Term or descendants: 0


[geneontology.org]
INTERACTIVE GO GRAPH

GO:0070961 - positive regulation of neutrophil mediated killing of symbiont cell (interactive image map)

YRC Informatics Platform - Version 3.0
Created and Maintained by: Michael Riffle