YRC Logo
PROTEIN SEARCH:
Descriptions Names[Advanced Search]

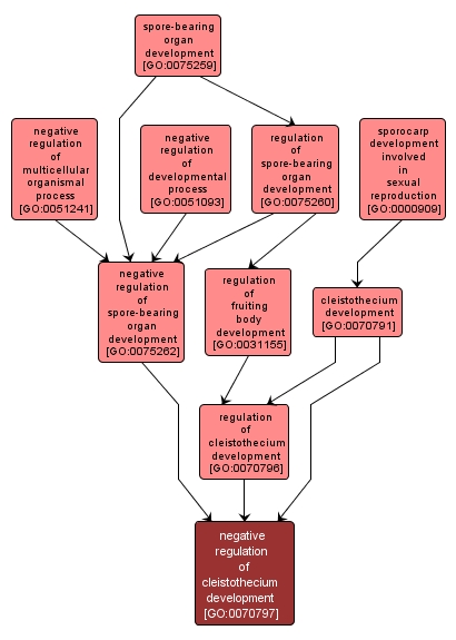
The process whose specific outcome is the progression of a spore-bearing organ over time, from its formation to the mature structure. A spore-bearing organ is an anatomical structure that produces new spores. The process whose specific outcome is the progression of the cleistothecium over time, from its formation to the mature structure. The cleistothecium is a closed sexual fruiting body that contains ascospores in linear asci, characteristic of some filamentous Ascomycete fungi such as members of the genera Aspergillus and Emericella. Any process that stops, prevents or reduces the rate or extent of development, the biological process whose specific outcome is the progression of an organism over time from an initial condition (e.g. a zygote, or a young adult) to a later condition (e.g. a multicellular animal or an aged adult). Any process that stops, prevents or reduces the frequency, rate or extent of an organismal process, the processes pertinent to the function of an organism above the cellular level; includes the integrated processes of tissues and organs. Any process that stops, prevents or reduces the frequency, rate or extent of spore-bearing organ development, a process by which hyphae grow into special aggregates called fruiting bodies that produce new spores. The process whose specific outcome is the progression of a fruiting body organ over time, from its formation to the mature structure. The fruiting body is a spore bearing structure. In fungi, the sporocarp (also known as fruiting body) is a multicellular structure on which spore-producing structures, such as basidia or asci, are borne. The fruiting body is part of the sexual phase of a fungal life cycle, with the rest of the life cycle being characterized by vegetative mycelial growth. The sporocarp of a basidiomycete is known as a basidiocarp, while the fruiting body of an ascomycete is known as an ascocarp. A significant range of different shapes and morphologies is found in both basidiocarps and ascocarps; these features play an important role in the identification and taxonomy of fungi. Any process that modulates the frequency, rate or extent of spore-bearing organ development, a process by which hyphae grow into special aggregates called fruiting bodies that produce new spores. Any process that modulates the frequency, rate or extent of fruiting body development. Any process that modulates the frequency, rate or extent of cleistothecium development, a process that leads to the formation of a cleistothecium. The cleistothecium is a closed sexual fruiting body that contains ascospores in linear asci, characteristic of some filamentous Ascomycete fungi such as members of the genera Aspergillus and Emericella. Any process that stops, prevents, or reduces the frequency, rate or extent of cleistothecium development, a process that leads to the formation of a cleistothecium. The cleistothecium is a closed sexual fruiting body that contains ascospores in linear asci, characteristic of some filamentous Ascomycete fungi such as members of the genera Aspergillus and Emericella.

View Gene Ontology (GO) Term

GO TERM SUMMARY

Name: negative regulation of cleistothecium development
Acc: GO:0070797
Aspect: Biological Process
Desc: Any process that stops, prevents, or reduces the frequency, rate or extent of cleistothecium development, a process that leads to the formation of a cleistothecium. The cleistothecium is a closed sexual fruiting body that contains ascospores in linear asci, characteristic of some filamentous Ascomycete fungi such as members of the genera Aspergillus and Emericella.
Proteins in PDR annotated with:
   This term: 0
   Term or descendants: 0


[geneontology.org]
INTERACTIVE GO GRAPH

GO:0070797 - negative regulation of cleistothecium development (interactive image map)

YRC Informatics Platform - Version 3.0
Created and Maintained by: Michael Riffle