YRC Logo
PROTEIN SEARCH:
Descriptions Names[Advanced Search]

Any process by which a protein is transported to, or maintained at, a specific location on a chromosome. Any process that modulates the frequency, rate or extent of any process by which a protein is transported to, or maintained in, a specific location. Any process by which a substance or cellular entity, such as a protein complex or organelle, is transported to, and/or maintained in, a specific location within or in the membrane of a cell. Any process that modulates the frequency, rate or extent of the directed movement of a protein to a specific location in the telomeric region of a chromosome. Any process that modulates the frequency, rate or extent of a cellular process, any of those that are carried out at the cellular level, but are not necessarily restricted to a single cell. For example, cell communication occurs among more than one cell, but occurs at the cellular level. Any process that modulates the frequency, rate or extent of the directed movement of a protein to a specific location on a chromosome. Any process that modulates the frequency, rate or extent of any process by which a cell, a substance, or a cellular entity is transported to, or maintained in, a specific location. Any process that modulates the frequency, rate or extent of the directed movement of a protein to a specific location. The directed movement of a protein to a specific location on a chromosome. Any process that modulates the frequency, rate or extent of a process by which a cell, a substance, or a cellular entity is transported to, or maintained in a specific location within or in the membrane of a cell. The directed movement of a protein to a specific location.

View Gene Ontology (GO) Term

GO TERM SUMMARY

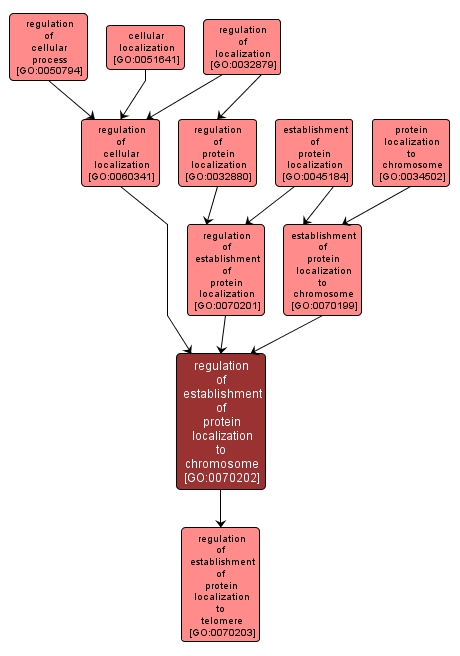
Name: regulation of establishment of protein localization to chromosome
Acc: GO:0070202
Aspect: Biological Process
Desc: Any process that modulates the frequency, rate or extent of the directed movement of a protein to a specific location on a chromosome.
Proteins in PDR annotated with:
   This term: 0
   Term or descendants: 0


[geneontology.org]
INTERACTIVE GO GRAPH

GO:0070202 - regulation of establishment of protein localization to chromosome (interactive image map)

YRC Informatics Platform - Version 3.0
Created and Maintained by: Michael Riffle