YRC Logo
PROTEIN SEARCH:
Descriptions Names[Advanced Search]

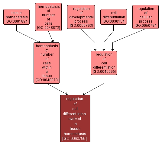
Any biological process involved in the maintenance of the steady-state of cell number within a population of cells. Any biological process involved in the maintenance of the steady-state of cell number within a population of cells in a tissue. A homeostatic process involved in the maintenance of an internal steady-state within a defined tissue of an organism, including control of cellular proliferation and death and control of metabolic function. Any process that modulates the frequency, rate or extent of a cellular process, any of those that are carried out at the cellular level, but are not necessarily restricted to a single cell. For example, cell communication occurs among more than one cell, but occurs at the cellular level. Any process that modulates the frequency, rate or extent of development, the biological process whose specific outcome is the progression of a multicellular organism over time from an initial condition (e.g. a zygote, or a young adult) to a later condition (e.g. a multicellular animal or an aged adult). Any process that modulates the frequency, rate or extent of cell differentiation, the process whereby relatively unspecialized cells acquire specialized structural and functional features. The process whereby relatively unspecialized cells, e.g. embryonic or regenerative cells, acquire specialized structural and/or functional features that characterize the cells, tissues, or organs of the mature organism or some other relatively stable phase of the organism's life history. Differentiation includes the processes involved in commitment of a cell to a specific fate and its subsequent development to the mature state. Any process that modulates the frequency, rate or extent of cell differentiation that contributes to the maintenance of a steady-state of a cell type within a tissue.

View Gene Ontology (GO) Term

GO TERM SUMMARY

Name: regulation of cell differentiation involved in tissue homeostasis
Acc: GO:0060786
Aspect: Biological Process
Desc: Any process that modulates the frequency, rate or extent of cell differentiation that contributes to the maintenance of a steady-state of a cell type within a tissue.
Proteins in PDR annotated with:
   This term: 0
   Term or descendants: 0


[geneontology.org]
INTERACTIVE GO GRAPH

GO:0060786 - regulation of cell differentiation involved in tissue homeostasis (interactive image map)

YRC Informatics Platform - Version 3.0
Created and Maintained by: Michael Riffle