YRC Logo
PROTEIN SEARCH:
Descriptions Names[Advanced Search]

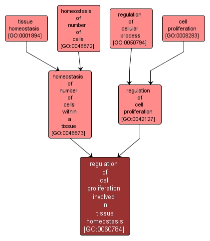
Any biological process involved in the maintenance of the steady-state of cell number within a population of cells. Any process that modulates the frequency, rate or extent of cell proliferation resulting in the steady-state of the number of cell within a tissue. Any biological process involved in the maintenance of the steady-state of cell number within a population of cells in a tissue. A homeostatic process involved in the maintenance of an internal steady-state within a defined tissue of an organism, including control of cellular proliferation and death and control of metabolic function. The multiplication or reproduction of cells, resulting in the expansion of a cell population. Any process that modulates the frequency, rate or extent of a cellular process, any of those that are carried out at the cellular level, but are not necessarily restricted to a single cell. For example, cell communication occurs among more than one cell, but occurs at the cellular level. Any process that modulates the frequency, rate or extent of cell proliferation.

View Gene Ontology (GO) Term

GO TERM SUMMARY

Name: regulation of cell proliferation involved in tissue homeostasis
Acc: GO:0060784
Aspect: Biological Process
Desc: Any process that modulates the frequency, rate or extent of cell proliferation resulting in the steady-state of the number of cell within a tissue.
Proteins in PDR annotated with:
   This term: 0
   Term or descendants: 0


[geneontology.org]
INTERACTIVE GO GRAPH

GO:0060784 - regulation of cell proliferation involved in tissue homeostasis (interactive image map)

YRC Informatics Platform - Version 3.0
Created and Maintained by: Michael Riffle