YRC Logo
PROTEIN SEARCH:
Descriptions Names[Advanced Search]

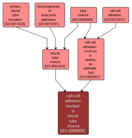
The attachment of one cell to another cell along the edges of two epithelial folds, giving rise to the lumen of an epithelial tube. Creation of the central hole of a tube in an anatomical structure by sealing the edges of an epithelial fold. The attachment of one cell to another cell via adhesion molecules. The attachment of one cell to another cell along the edges of two epithelial folds, giving rise to the lumen of the neural tube. The process by which the anatomical structures of embryonic epithelia are generated and organized. Morphogenesis pertains to the creation of form. The formation of the neural tube from an epithelial cell sheet (the neuroepithelium or neural plate). In primary neurulation, the cells surrounding the neural plate direct the neural plate cells to proliferate, invaginate, and pinch off from the surface to form a hollow epithelial tube. Primary neurulation is the typical mechanism of formation of the anterior neural tube. The last step in the formation of the neural tube, where the paired neural folds are brought together and fuse at the dorsal midline.

View Gene Ontology (GO) Term

GO TERM SUMMARY

Name: cell-cell adhesion involved in neural tube closure
Acc: GO:0060608
Aspect: Biological Process
Desc: The attachment of one cell to another cell along the edges of two epithelial folds, giving rise to the lumen of the neural tube.
Proteins in PDR annotated with:
   This term: 0
   Term or descendants: 0


[geneontology.org]
INTERACTIVE GO GRAPH

GO:0060608 - cell-cell adhesion involved in neural tube closure (interactive image map)

YRC Informatics Platform - Version 3.0
Created and Maintained by: Michael Riffle