YRC Logo
PROTEIN SEARCH:
Descriptions Names[Advanced Search]

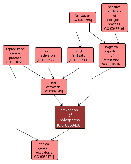
The union of gametes of opposite sexes during the process of sexual reproduction to form a zygote. It involves the fusion of the gametic nuclei (karyogamy) and cytoplasm (plasmogamy). The union of male and female gametes to form a zygote. The process whereby the egg becomes metabolically active, initiates protein and DNA synthesis and undergoes structural changes to its cortex and/or cytoplasm. A process, occurring at the cellular level, that is involved in the reproductive function of a multicellular or single-celled organism. The negative regulation of fertilization process that takes place as part of egg activation, ensuring that only a single sperm fertilizes the egg. Any process that decreases the rate, frequency or extent of fertilization. Fertilization is the union of gametes of opposite sexes during the process of sexual reproduction to form a zygote. It involves the fusion of the gametic nuclei (karyogamy) and cytoplasm (plasmogamy). Any process that stops, prevents or reduces the frequency, rate or extent of a biological process. Biological processes are regulated by many means; examples include the control of gene expression, protein modification or interaction with a protein or substrate molecule. A change in the morphology or behavior of a cell resulting from exposure to an activating factor such as a cellular or soluble ligand. The process of secretion by a cell that results in the release of intracellular molecules contained within a cortical granule by fusion of the vesicle with the plasma membrane of a cell. A cortical granule is a specialized secretory vesicle that is released during egg activation that changes the surface of the egg to prevent polyspermy.

View Gene Ontology (GO) Term

GO TERM SUMMARY

Name: prevention of polyspermy
Acc: GO:0060468
Aspect: Biological Process
Desc: The negative regulation of fertilization process that takes place as part of egg activation, ensuring that only a single sperm fertilizes the egg.
Synonyms:
  • negative regulation of fertilization involved in egg activation
  • polyspermy block
Proteins in PDR annotated with:
   This term: 0
   Term or descendants: 1 [Search]


[geneontology.org]
INTERACTIVE GO GRAPH

GO:0060468 - prevention of polyspermy (interactive image map)

YRC Informatics Platform - Version 3.0
Created and Maintained by: Michael Riffle