YRC Logo
PROTEIN SEARCH:
Descriptions Names[Advanced Search]

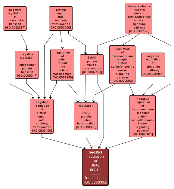
Any process that stops, prevents or reduces the frequency, rate or extent of a signaling pathway. Any process that stops, prevents, or reduces the frequency, rate or extent of the directed movement of substances within cells. Any process that modulates the rate, frequency, or extent of the series of molecular signals generated as a consequence of a transmembrane receptor serine/threonine kinase binding to its physiological ligand. Any process that decreases the frequency, rate or extent of the directed movement of proteins within cells. The vectorial transfer of a SMAD proteins from the cytoplasm into the nucleus, through the nuclear pore. Pathway-restricted SMAD proteins and common-partner SMAD proteins are involved in the transforming growth factor beta receptor signaling pathways. Any process that stops, prevents or reduces the vectorial transfer of a protein from the cytoplasm into the nucleus, across the nuclear membrane. Any process that modulates the vectorial transfer of a protein from the cytoplasm into the nucleus, across the nuclear membrane. The series of molecular signals generated as a consequence of a transmembrane receptor serine/threonine kinase binding to its physiological ligand. Any process that decreases the rate, frequency, or extent of the series of molecular signals generated as a consequence of a transmembrane receptor serine/threonine kinase binding to its physiological ligand. Any process that modulates the rate, frequency or extent of SMAD protein nuclear translocation. SMAD protein nuclear translocation is the vectorial transfer of a SMAD proteins from the cytoplasm into the nucleus, through the nuclear pore. Pathway-restricted SMAD proteins and common-partner SMAD proteins are involved in the transforming growth factor beta receptor signaling pathways. Any process that decreases the rate, frequency or extent of SMAD protein nuclear translocation. SMAD protein nuclear translocation is the vectorial transfer of a SMAD proteins from the cytoplasm into the nucleus, through the nuclear pore. Pathway-restricted SMAD proteins and common-partner SMAD proteins are involved in the transforming growth factor beta receptor signaling pathways. The vectorial transfer of a protein from the cytoplasm into the nucleus, through the nuclear pore and across the nuclear envelope.

View Gene Ontology (GO) Term

GO TERM SUMMARY

Name: negative regulation of SMAD protein nuclear translocation
Acc: GO:0060392
Aspect: Biological Process
Desc: Any process that decreases the rate, frequency or extent of SMAD protein nuclear translocation. SMAD protein nuclear translocation is the vectorial transfer of a SMAD proteins from the cytoplasm into the nucleus, through the nuclear pore. Pathway-restricted SMAD proteins and common-partner SMAD proteins are involved in the transforming growth factor beta receptor signaling pathways.
Proteins in PDR annotated with:
   This term: 0
   Term or descendants: 0


[geneontology.org]
INTERACTIVE GO GRAPH

GO:0060392 - negative regulation of SMAD protein nuclear translocation (interactive image map)

YRC Informatics Platform - Version 3.0
Created and Maintained by: Michael Riffle