YRC Logo
PROTEIN SEARCH:
Descriptions Names[Advanced Search]

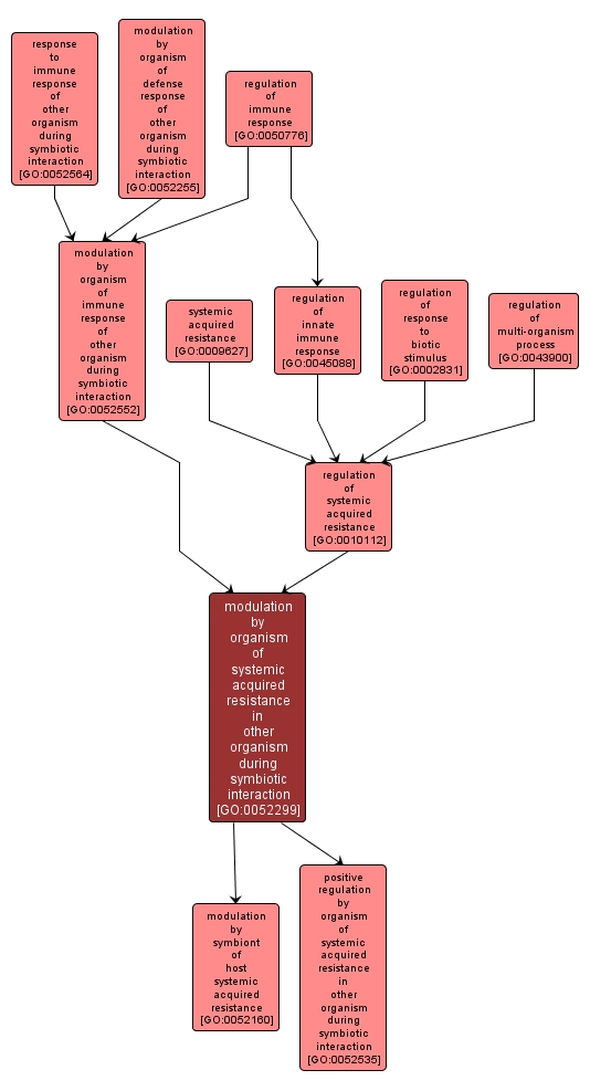
Any process by which an organism modulates the frequency, rate or extent of the immune response of a second organism, where the two organisms are in a symbiotic interaction. The immune response is any immune system process that functions in the calibrated response of an organism to a potential internal or invasive threat. Any process by which an organism modulates the frequency, rate or extent of systemic acquired resistance in the host organism; systemic acquired resistance is a salicylic acid-mediated response that confers broad spectrum systemic resistance. The host is defined as the larger of the organisms involved in a symbiotic interaction. Any process that modulates the frequency, rate or extent of systemic acquired resistance. Any process by which an organism modulates the frequency, rate or extent of the defense response of a second organism, the response mounted by that organism in response to the presence of the first organism, where the two organisms are in a symbiotic interaction. A change in state or activity of a cell or an organism (in terms of movement, secretion, enzyme production, gene expression, etc.) as a result of detecting the immune response of a second organism, where the two organisms are in a symbiotic interaction. The salicylic acid mediated response to a pathogen which confers broad spectrum resistance. Any process that modulates the frequency, rate or extent of the innate immune response, the organism's first line of defense against infection. Any process that modulates the frequency, rate or extent of the immune response, the immunological reaction of an organism to an immunogenic stimulus. Any process by which an organism modulates the frequency, rate or extent of systemic acquired resistance, a salicylic acid-mediated response that confers broad spectrum systemic resistance, in a second organism, where the two organisms are in a symbiotic interaction. Any process that modulates the frequency, rate, or extent of a response to biotic stimulus. Any process that modulates the frequency, rate or extent of a multi-organism process, a process by which an organism has an effect on another organism of the same or different species. Any process by which an organism activates, maintains or increases the frequency, rate or extent of systemic acquired resistance organism; systemic acquired resistance is a salicylic acid-mediated response that confers broad spectrum systemic resistance, in a second organism, where the two organisms are in a symbiotic interaction.

View Gene Ontology (GO) Term

GO TERM SUMMARY

Name: modulation by organism of systemic acquired resistance in other organism during symbiotic interaction
Acc: GO:0052299
Aspect: Biological Process
Desc: Any process by which an organism modulates the frequency, rate or extent of systemic acquired resistance, a salicylic acid-mediated response that confers broad spectrum systemic resistance, in a second organism, where the two organisms are in a symbiotic interaction.
Proteins in PDR annotated with:
   This term: 0
   Term or descendants: 0


[geneontology.org]
INTERACTIVE GO GRAPH

GO:0052299 - modulation by organism of systemic acquired resistance in other organism during symbiotic interaction (interactive image map)

YRC Informatics Platform - Version 3.0
Created and Maintained by: Michael Riffle