YRC Logo
PROTEIN SEARCH:
Descriptions Names[Advanced Search]

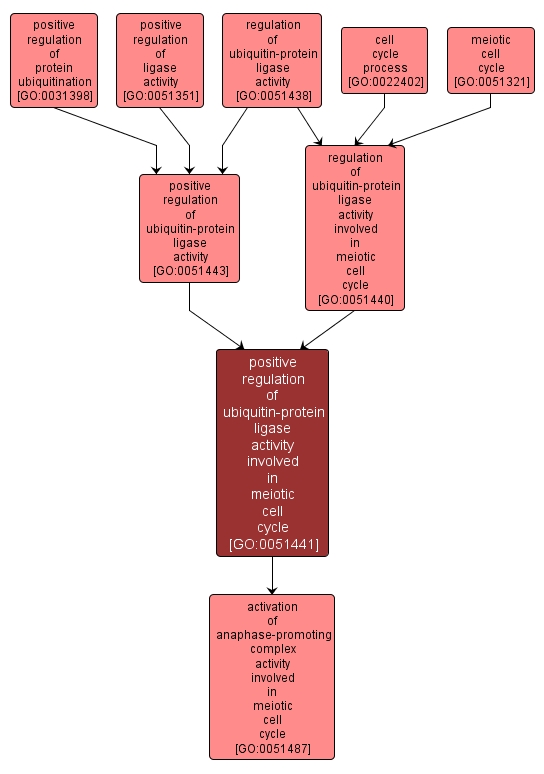
Any process that activates or increases the frequency, rate or extent of ligase activity, the catalysis of the ligation of two substances with concomitant breaking of a diphosphate linkage, usually in a nucleoside triphosphate. Progression through the phases of the meiotic cell cycle, in which canonically a cell replicates to produce four offspring with half the chromosomal content of the progenitor cell. Any process that initiates the ubiquitin ligase activity of the anaphase-promoting complex during the meiotic cell cycle. Any process that activates or increases the frequency, rate or extent of the addition of ubiquitin moieties to a protein. Any process that modulates the frequency, rate or extent of ubiquitin ligase activity, the catalysis of the reaction: ATP + ubiquitin + protein lysine = AMP + diphosphate + protein N-ubiquityllysine. Any process that activates, maintains or increases the rate of ubiquitin ligase activity, the catalysis of the reaction: ATP + ubiquitin + protein lysine = AMP + diphosphate + protein N-ubiquityllysine. A cellular process that is involved in the progression of biochemical and morphological phases and events that occur in a cell during successive cell replication or nuclear replication events. Any process that activates, maintains or increases the rate of ubiquitin ligase activity during the meiotic cell cycle. A cell cycle process that modulates the frequency, rate or extent of ubiquitin ligase activity during the meiotic cell cycle.

View Gene Ontology (GO) Term

GO TERM SUMMARY

Name: positive regulation of ubiquitin-protein ligase activity involved in meiotic cell cycle
Acc: GO:0051441
Aspect: Biological Process
Desc: Any process that activates, maintains or increases the rate of ubiquitin ligase activity during the meiotic cell cycle.
Synonyms:
  • meiotic SCF complex activator
  • up-regulation of ubiquitin ligase activity during meiotic cell cycle
  • upregulation of ubiquitin ligase activity during meiotic cell cycle
  • meiotic ubiquitin ligase activator
  • stimulation of ubiquitin ligase activity during meiotic cell cycle
  • up regulation of ubiquitin ligase activity during meiotic cell cycle
  • positive regulation of ubiquitin ligase activity during meiotic cell cycle
  • positive regulation of ubiquitin-protein ligase activity during meiotic cell cycle
  • activation of ubiquitin ligase activity during meiotic cell cycle
Proteins in PDR annotated with:
   This term: 0
   Term or descendants: 2 [Search]


[geneontology.org]
INTERACTIVE GO GRAPH

GO:0051441 - positive regulation of ubiquitin-protein ligase activity involved in meiotic cell cycle (interactive image map)

YRC Informatics Platform - Version 3.0
Created and Maintained by: Michael Riffle