YRC Logo
PROTEIN SEARCH:
Descriptions Names[Advanced Search]

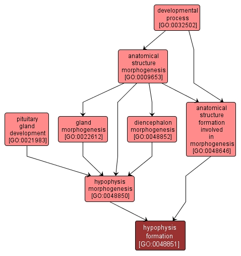
A biological process whose specific outcome is the progression of an integrated living unit: an anatomical structure (which may be a subcellular structure, cell, tissue, or organ), or organism over time from an initial condition to a later condition. The developmental process pertaining to the initial formation of an anatomical structure from unspecified parts. This process begins with the specific processes that contribute to the appearance of the discrete structure and ends when the structural rudiment is recognizable. An anatomical structure is any biological entity that occupies space and is distinguished from its surroundings. Anatomical structures can be macroscopic such as a carpel, or microscopic such as an acrosome. The process by which the anatomical structures of the hypophysis are generated and organized. Morphogenesis pertains to the creation of form. The pituitary gland is an endocrine gland that secretes hormones that regulate many other glands. The process by which the anatomical structures of the diencephalon are generated and organized. Morphogenesis pertains to the creation of form. The diencephalon is the paired caudal parts of the prosencephalon from which the thalamus, hypothalamus, epithalamus and subthalamus are derived; these regions regulate autonomic, visceral and endocrine function, and process information directed to the cerebral cortex. The progression of the pituitary gland over time from its initial formation until its mature state. The pituitary gland is an endocrine gland that secretes hormones that regulate many other glands. The process by which the anatomical structures of the hypophysis are generated and organized. Morphogenesis pertains to the creation of form. The hypophysis is an endocrine gland that secretes hormones that regulate many other glands. The process by which the anatomical structures of a gland are generated and organized. Morphogenesis pertains to the creation of form. The process by which anatomical structures are generated and organized. Morphogenesis pertains to the creation of form.

View Gene Ontology (GO) Term

GO TERM SUMMARY

Name: hypophysis formation
Acc: GO:0048851
Aspect: Biological Process
Desc: The process by which the anatomical structures of the hypophysis are generated and organized. Morphogenesis pertains to the creation of form. The hypophysis is an endocrine gland that secretes hormones that regulate many other glands.
Synonyms:
  • pituitary gland formation
  • hypophysis biosynthesis
  • pituitary gland biosynthesis
Proteins in PDR annotated with:
   This term: 0
   Term or descendants: 0


[geneontology.org]
INTERACTIVE GO GRAPH

GO:0048851 - hypophysis formation (interactive image map)

YRC Informatics Platform - Version 3.0
Created and Maintained by: Michael Riffle