YRC Logo
PROTEIN SEARCH:
Descriptions Names[Advanced Search]

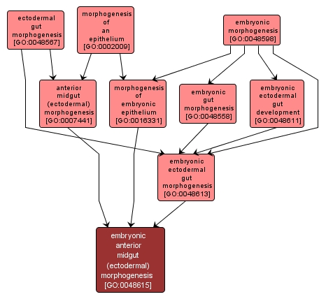
The process by which the anatomical structures of embryonic epithelia are generated and organized. Morphogenesis pertains to the creation of form. The process by which the anatomical structures of the gut are generated and organized during embryonic development. The gut is the region of the digestive tract extending from the beginning of the intestines to the anus. The process by which the anatomical structures of the ectodermal gut are generated and organized. Morphogenesis pertains to the creation of form. The ectodermal gut includes those portions of the gut that are derived from ectoderm. The process by which the anatomical structures of the anterior midgut (ectodermal) are generated and organized. Morphogenesis pertains to the creation of form. The process by which the anatomical structures of the anterior midgut (ectodermal) are generated and organized, during the embryonic phase. Morphogenesis pertains to the creation of form. The process, occurring during the embryonic phase, by which the anatomical structures of the ectodermal gut are generated and organized. Morphogenesis pertains to the creation of form. The process by which anatomical structures are generated and organized during the embryonic phase. Morphogenesis pertains to the creation of form. The embryonic phase begins with zygote formation. The end of the embryonic phase is organism-specific. For example, it would be at birth for mammals, larval hatching for insects and seed dormancy in plants. The process by which the anatomical structures of epithelia are generated and organized. Morphogenesis pertains to the creation of form. An epithelium consists of closely packed cells arranged in one or more layers, that covers the outer surfaces of the body or lines any internal cavity or tube. The process, occurring during the embryonic phase, whose specific outcome is the progression of the ectodermal gut over time, from its formation to the mature structure.

View Gene Ontology (GO) Term

GO TERM SUMMARY

Name: embryonic anterior midgut (ectodermal) morphogenesis
Acc: GO:0048615
Aspect: Biological Process
Desc: The process by which the anatomical structures of the anterior midgut (ectodermal) are generated and organized, during the embryonic phase. Morphogenesis pertains to the creation of form.
Proteins in PDR annotated with:
   This term: 0
   Term or descendants: 0


[geneontology.org]
INTERACTIVE GO GRAPH

GO:0048615 - embryonic anterior midgut (ectodermal) morphogenesis (interactive image map)

YRC Informatics Platform - Version 3.0
Created and Maintained by: Michael Riffle