YRC Logo
PROTEIN SEARCH:
Descriptions Names[Advanced Search]

Any process that modulates the frequency, rate or extent of a multicellular organismal process, the processes pertinent to the function of a multicellular organism above the cellular level; includes the integrated processes of tissues and organs. Any process that modulates the frequency, rate or extent of post-embryonic development. Post-embryonic development is defined as the process whose specific outcome is the progression of the organism over time, from the completion of embryonic development to the mature structure. Any process that activates, maintains or increases short-day photoperiodism, where the response associated with the photoperiodism is flowering. Flowering is defined by the switch from the vegetative to the reproductive phase. Any process that stops, prevents or reduces short-day photoperiodism, where the response associated with the photoperiodism is flowering. Flowering is defined by the switch from the vegetative to the reproductive phase. Any process that modulates the frequency, rate or extent of a response to a stimulus. Response to stimulus is a change in state or activity of a cell or an organism (in terms of movement, secretion, enzyme production, gene expression, etc.) as a result of a stimulus. A change from vegetative to reproductive phase as a result of detection of, or exposure to, a period of light that falls short of the critical day length. The critical day length varies between species. Although the term is short-day is used, most species actually respond to the duration of the night, so that the response will occur when a period of darkness exceeds the number of hours defined by 24 minus the critical day length. The process whose specific outcome is the progression of the organism over time, from the completion of embryonic development to the mature structure. See embryonic development. A change in state or activity of the organism (in terms of movement, secretion, enzyme production, gene expression, etc.) as a result of detection of, or exposure to, a day length that falls short of a particular duration known as the 'critical day length'. The critical day length varies between species. Although the term short-day is used, most species actually respond to the duration of the night, so that the response will occur when a period of darkness exceeds the number of hours defined by 24 hours minus the critical day length. A change from the vegetative to the reproductive phase as a result of detection of, or exposure to, a period of light or dark of a given length. The length of the period of light or dark required to initiate the change is set relative to a particular duration known as the 'critical day length'. The critical day length varies between species. Any process that modulates the frequency, rate or extent of short-day photoperiodism, where the response associated with the photoperiodism is flowering. Flowering is defined by the switch from the vegetative to the reproductive phase. Any process that modulates the frequency, rate or extent of development, the biological process whose specific outcome is the progression of a multicellular organism over time from an initial condition (e.g. a zygote, or a young adult) to a later condition (e.g. a multicellular animal or an aged adult). Any process that modulates the frequency, rate or extent of a biological process. Biological processes are regulated by many means; examples include the control of gene expression, protein modification or interaction with a protein or substrate molecule. A change in state or activity of a cell or an organism (in terms of movement, secretion, enzyme production, gene expression, etc.) as a result of a stimulus.

View Gene Ontology (GO) Term

GO TERM SUMMARY

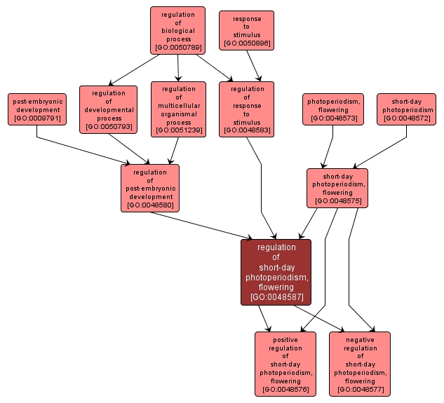
Name: regulation of short-day photoperiodism, flowering
Acc: GO:0048587
Aspect: Biological Process
Desc: Any process that modulates the frequency, rate or extent of short-day photoperiodism, where the response associated with the photoperiodism is flowering. Flowering is defined by the switch from the vegetative to the reproductive phase.
Proteins in PDR annotated with:
   This term: 0
   Term or descendants: 1 [Search]


[geneontology.org]
INTERACTIVE GO GRAPH

GO:0048587 - regulation of short-day photoperiodism, flowering (interactive image map)

YRC Informatics Platform - Version 3.0
Created and Maintained by: Michael Riffle