YRC Logo
PROTEIN SEARCH:
Descriptions Names[Advanced Search]

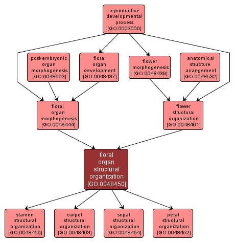
The process that contributes to the act of creating the structural organization of the stamen. This process pertains to the physical shaping of a rudimentary structure. A developmental process by which a progressive change in the state of some part of an organism specifically contributes to its ability to form offspring. The process that contributes to the act of creating the structural organization of the flower. This process pertains to the physical shaping of a rudimentary structure. The process by which the anatomical structures of the floral organ are generated and organized. Morphogenesis pertains to the creation of form. The process that contributes to the act of creating the structural organization of the carpel. This process pertains to the physical shaping of a rudimentary structure. The process that contributes to the act of creating the structural organization of the sepal. This process pertains to the physical shaping of a rudimentary structure. The process that contributes to the act of creating the structural organization of the petal. This process pertains to the physical shaping of a rudimentary structure. The process that gives rise to the configuration of the constituent parts of an anatomical structure. This process pertains to the physical shaping of a rudimentary structure. Anatomical structures can be macroscopic such as a carpel, or microscopic such as an acrosome. The process that contributes to the act of creating the structural organization of floral organs. This process pertains to the physical shaping of a rudimentary structure. Morphogenesis, during the post-embryonic phase, of a tissue or tissues that work together to perform a specific function or functions. Morphogenesis pertains to process by which anatomical structures are generated and organized. Organs are commonly observed as visibly distinct structures, but may also exist as loosely associated clusters of cells that work together to perform a specific function or functions. The process by which the anatomical structures of the flower are generated and organized. Morphogenesis pertains to the creation of form. The process whose specific outcome is the progression of the floral organ over time, from its formation to the mature structure.

View Gene Ontology (GO) Term

GO TERM SUMMARY

Name: floral organ structural organization
Acc: GO:0048450
Aspect: Biological Process
Desc: The process that contributes to the act of creating the structural organization of floral organs. This process pertains to the physical shaping of a rudimentary structure.
Synonyms:
  • floral organ structural organisation
  • GO:0048435
Proteins in PDR annotated with:
   This term: 0
   Term or descendants: 0


[geneontology.org]
INTERACTIVE GO GRAPH

GO:0048450 - floral organ structural organization (interactive image map)

YRC Informatics Platform - Version 3.0
Created and Maintained by: Michael Riffle