YRC Logo
PROTEIN SEARCH:
Descriptions Names[Advanced Search]

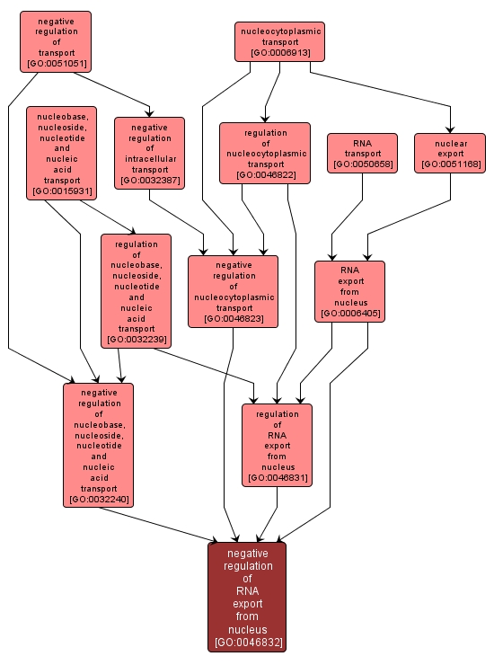
Any process that stops, prevents, or reduces the frequency, rate or extent of the directed movement of substances within cells. The directed movement of RNA, ribonucleic acids, into, out of, within or between cells by means of some external agent such as a transporter or pore. Any process that stops, prevents or reduces the frequency, rate or extent of the directed movement of nucleobases, nucleosides, nucleotides and nucleic acids, into, out of, within or between cells by means of some external agent such as a transporter or pore. The directed movement of nucleobases, nucleosides, nucleotides and nucleic acids, into, out of, within or between cells by means of some external agent such as a transporter or pore. The directed movement of molecules between the nucleus and the cytoplasm. The directed movement of RNA from the nucleus to the cytoplasm. Any process that modulates the frequency, rate or extent of the directed movement of nucleobases, nucleosides, nucleotides and nucleic acids, into, out of, within or between cells by means of some external agent such as a transporter or pore. Any process that stops, prevents or reduces the frequency, rate or extent of the directed movement of RNA from the nucleus into the cytoplasm. Any process that stops, prevents or reduces the frequency, rate or extent of the directed movement of substances between the cytoplasm and the nucleus. The directed movement of substances out of the nucleus. Any process that modulates the frequency, rate or extent of the directed movement of substances between the nucleus and the cytoplasm. Any process that modulates the frequency, rate or extent of the directed movement of RNA from the nucleus to the cytoplasm. Any process that stops, prevents or reduces the frequency, rate or extent of the directed movement of substances (such as macromolecules, small molecules, ions) into, out of, within or between cells by means of some external agent such as a transporter or pore.

View Gene Ontology (GO) Term

GO TERM SUMMARY

Name: negative regulation of RNA export from nucleus
Acc: GO:0046832
Aspect: Biological Process
Desc: Any process that stops, prevents or reduces the frequency, rate or extent of the directed movement of RNA from the nucleus into the cytoplasm.
Synonyms:
  • negative regulation of RNA transport from nucleus to cytoplasm
  • down-regulation of RNA export from nucleus
  • downregulation of RNA export from nucleus
  • negative regulation of RNA export from cell nucleus
  • negative regulation of RNA export out of nucleus
  • inhibition of RNA export from nucleus
  • down regulation of RNA export from nucleus
  • negative regulation of RNA-nucleus export
Proteins in PDR annotated with:
   This term: 0
   Term or descendants: 0


[geneontology.org]
INTERACTIVE GO GRAPH

GO:0046832 - negative regulation of RNA export from nucleus (interactive image map)

YRC Informatics Platform - Version 3.0
Created and Maintained by: Michael Riffle