YRC Logo
PROTEIN SEARCH:
Descriptions Names[Advanced Search]

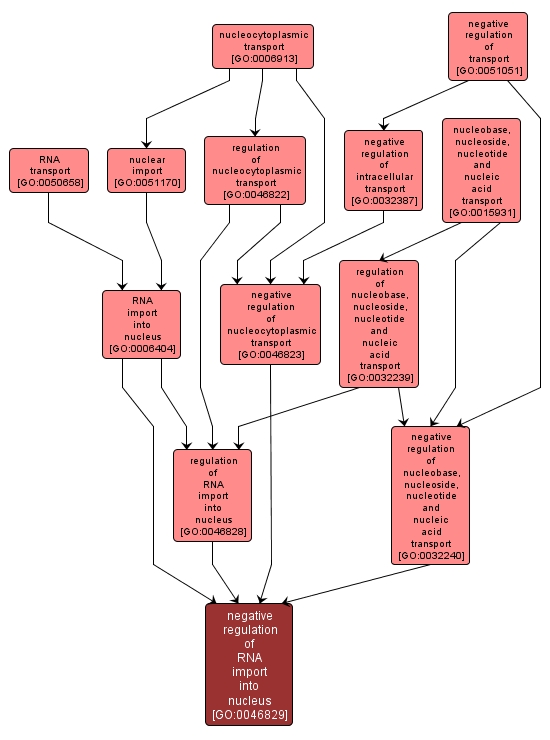
Any process that stops, prevents, or reduces the frequency, rate or extent of the directed movement of substances within cells. The directed movement of substances into the nucleus. The directed movement of RNA, ribonucleic acids, into, out of, within or between cells by means of some external agent such as a transporter or pore. Any process that stops, prevents or reduces the frequency, rate or extent of the directed movement of nucleobases, nucleosides, nucleotides and nucleic acids, into, out of, within or between cells by means of some external agent such as a transporter or pore. The directed movement of nucleobases, nucleosides, nucleotides and nucleic acids, into, out of, within or between cells by means of some external agent such as a transporter or pore. The directed movement of molecules between the nucleus and the cytoplasm. Any process that modulates the frequency, rate or extent of the directed movement of nucleobases, nucleosides, nucleotides and nucleic acids, into, out of, within or between cells by means of some external agent such as a transporter or pore. The import of RNA from the cytoplasm to the nucleus. Any process that stops, prevents or reduces the frequency, rate or extent of the movement of RNA from the cytoplasm into the nucleus. Any process that modulates the frequency, rate or extent of movement of RNA from the cytoplasm to the nucleus. Any process that stops, prevents or reduces the frequency, rate or extent of the directed movement of substances between the cytoplasm and the nucleus. Any process that modulates the frequency, rate or extent of the directed movement of substances between the nucleus and the cytoplasm. Any process that stops, prevents or reduces the frequency, rate or extent of the directed movement of substances (such as macromolecules, small molecules, ions) into, out of, within or between cells by means of some external agent such as a transporter or pore.

View Gene Ontology (GO) Term

GO TERM SUMMARY

Name: negative regulation of RNA import into nucleus
Acc: GO:0046829
Aspect: Biological Process
Desc: Any process that stops, prevents or reduces the frequency, rate or extent of the movement of RNA from the cytoplasm into the nucleus.
Synonyms:
  • downregulation of RNA import into nucleus
  • down-regulation of RNA import into nucleus
  • down regulation of RNA import into nucleus
  • inhibition of RNA import into nucleus
  • negative regulation of RNA transport from cytoplasm to nucleus
  • negative regulation of RNA import into cell nucleus
  • negative regulation of RNA-nucleus import
Proteins in PDR annotated with:
   This term: 0
   Term or descendants: 0


[geneontology.org]
INTERACTIVE GO GRAPH

GO:0046829 - negative regulation of RNA import into nucleus (interactive image map)

YRC Informatics Platform - Version 3.0
Created and Maintained by: Michael Riffle