YRC Logo
PROTEIN SEARCH:
Descriptions Names[Advanced Search]

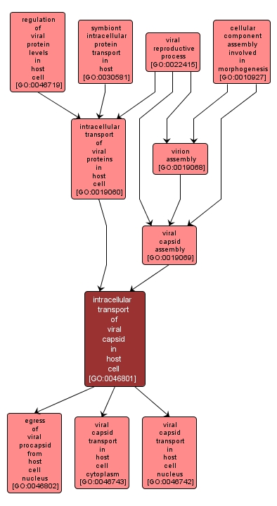
A reproductive process involved in viral reproduction. Usually, this is by infection of a host cell, replication of the viral genome, and assembly of progeny virus particles. In some cases the viral genetic material may integrate into the host genome and only subsequently, under particular circumstances, 'complete' its life cycle. The cellular component assembly that is part of the initial shaping of the component during its developmental progression. The directed movement of viral proteins within the host cell. The directed movement of viral capsid proteins within the nucleus of the host cell. The assembly of a virus capsid from its protein subunits. The directed movement of a symbiont's proteins within a cell of the host organism. The host is defined as the larger of the organisms involved in a symbiotic interaction. The directed movement of viral capsid proteins within the cytoplasm of the host cell. A late phase of viral replication during which all the components necessary for the formation of a mature virion collect at a particular site in the cell and the basic structure of the virus particle is formed. The exit of the immature viral procapsid from the nucleus of the host cell. Any virus-mediated process that modulates the levels of viral proteins in a cell. The directed movement of viral capsid proteins within the host cell.

View Gene Ontology (GO) Term

GO TERM SUMMARY

Name: intracellular transport of viral capsid in host cell
Acc: GO:0046801
Aspect: Biological Process
Desc: The directed movement of viral capsid proteins within the host cell.
Synonyms:
  • intracellular viral capsid transport
Proteins in PDR annotated with:
   This term: 0
   Term or descendants: 0


[geneontology.org]
INTERACTIVE GO GRAPH

GO:0046801 - intracellular transport of viral capsid in host cell (interactive image map)

YRC Informatics Platform - Version 3.0
Created and Maintained by: Michael Riffle