YRC Logo
PROTEIN SEARCH:
Descriptions Names[Advanced Search]

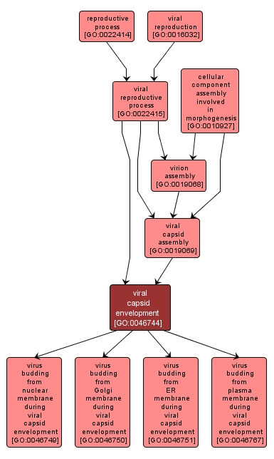
The envelopment of a virus, in which the nucleocapsid evaginates from the host nuclear membrane system, thus acquiring a membrane envelope. A reproductive process involved in viral reproduction. Usually, this is by infection of a host cell, replication of the viral genome, and assembly of progeny virus particles. In some cases the viral genetic material may integrate into the host genome and only subsequently, under particular circumstances, 'complete' its life cycle. The cellular component assembly that is part of the initial shaping of the component during its developmental progression. A biological process that directly contributes to the process of producing new individuals by one or two organisms. The new individuals inherit some proportion of their genetic material from the parent or parents. The envelopment of a virus, in which the nucleocapsid evaginates from the host Golgi membrane system, thus acquiring a membrane envelope. The envelopment of a virus, in which the nucleocapsid evaginates from the host endoplasmic reticulum membrane system, thus acquiring a membrane envelope. The envelopment of a virus, in which the nucleocapsid evaginates from the host plasma membrane system, thus acquiring a membrane envelope. The process by which a virus reproduces. Usually, this is by infection of a host cell, replication of the viral genome, and assembly of progeny virus particles. In some cases the viral genetic material may integrate into the host genome and only subsequently, under particular circumstances, 'complete' its life cycle. The assembly of a virus capsid from its protein subunits. The process by which a capsid acquires a membrane envelope. A late phase of viral replication during which all the components necessary for the formation of a mature virion collect at a particular site in the cell and the basic structure of the virus particle is formed.

View Gene Ontology (GO) Term

GO TERM SUMMARY

Name: viral capsid envelopment
Acc: GO:0046744
Aspect: Biological Process
Desc: The process by which a capsid acquires a membrane envelope.
Proteins in PDR annotated with:
   This term: 0
   Term or descendants: 0


[geneontology.org]
INTERACTIVE GO GRAPH

GO:0046744 - viral capsid envelopment (interactive image map)

YRC Informatics Platform - Version 3.0
Created and Maintained by: Michael Riffle