YRC Logo
PROTEIN SEARCH:
Descriptions Names[Advanced Search]

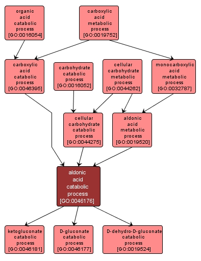
The chemical reactions and pathways involving monocarboxylic acids, any organic acid containing one carboxyl (COOH) group or anion (COO-). The chemical reactions and pathways resulting in the breakdown of carbohydrates, any of a group of organic compounds based of the general formula Cx(H2O)y. The chemical reactions and pathways involving carbohydrates, any of a group of organic compounds based of the general formula Cx(H2O)y, as carried out by individual cells. The chemical reactions and pathways resulting in the breakdown of carbohydrates, any of a group of organic compounds based of the general formula Cx(H2O)y, as carried out by individual cells. The chemical reactions and pathways resulting in the breakdown of ketogluconate, the anion of ketogluconic acid, an aldonic acid derived from glucose containing a ketonic carbonyl group. The chemical reactions and pathways involving aldonic acid, a monocarboxylic acid with a chain of three or more carbon atoms, derived from an aldose by oxidation of the aldehydic group. The chemical reactions and pathways resulting in the breakdown of organic acids, any acidic compound containing carbon in covalent linkage. The chemical reactions and pathways involving carboxylic acids, any organic acid containing one or more carboxyl (COOH) groups or anions (COO-). The chemical reactions and pathways resulting in the breakdown of carboxylic acids, any organic acid containing one or more carboxyl (-COOH) groups. The chemical reactions and pathways resulting in the breakdown of aldonic acid, a monocarboxylic acid with a chain of three or more carbon atoms, derived from an aldose by oxidation of the aldehydic group. The chemical reactions and pathways resulting in the breakdown of D-gluconate, the anion of D-gluconic acid, the aldonic acid derived from glucose. The chemical reactions and pathways resulting in the breakdown of D-dehydro-D-gluconate, the anion of D-dehydro-D-gluconic acid, an aldonic acid derived from glucose.

View Gene Ontology (GO) Term

GO TERM SUMMARY

Name: aldonic acid catabolic process
Acc: GO:0046176
Aspect: Biological Process
Desc: The chemical reactions and pathways resulting in the breakdown of aldonic acid, a monocarboxylic acid with a chain of three or more carbon atoms, derived from an aldose by oxidation of the aldehydic group.
Synonyms:
  • aldonic acid breakdown
  • aldonic acid catabolism
  • aldonic acid degradation
Proteins in PDR annotated with:
   This term: 0
   Term or descendants: 3 [Search]


[geneontology.org]
INTERACTIVE GO GRAPH

GO:0046176 - aldonic acid catabolic process (interactive image map)

YRC Informatics Platform - Version 3.0
Created and Maintained by: Michael Riffle