YRC Logo
PROTEIN SEARCH:
Descriptions Names[Advanced Search]

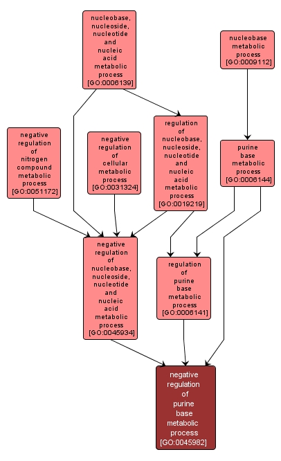
Any process that stops, prevents or reduces the frequency, rate or extent of the chemical reactions and pathways by which individual cells transform chemical substances. Any process that stops, prevents or reduces the frequency, rate or extent of the chemical reactions and pathways involving purine bases. Any cellular process that modulates the frequency, rate or extent of the chemical reactions and pathways involving nucleobases, nucleosides, nucleotides and nucleic acids. Any cellular process that stops, prevents or reduces the frequency, rate or extent of the chemical reactions and pathways involving nucleobases, nucleosides, nucleotides and nucleic acids. Any cellular metabolic process involving nucleobases, nucleosides, nucleotides and nucleic acids. The chemical reactions and pathways involving a nucleobase, a nitrogenous base that is a constituent of a nucleic acid, e.g. the purines: adenine, guanine, hypoxanthine, xanthine and the pyrimidines: cytosine, uracil, thymine. The chemical reactions and pathways involving purine bases, one of the two classes of nitrogen-containing ring compounds found in DNA and RNA, which include adenine and guanine. Any process that stops, prevents or reduces the frequency, rate or extent of the chemical reactions and pathways involving nitrogen or nitrogenous compounds. Any process that modulates the frequency, rate or extent of the chemical reactions and pathways involving purines.

View Gene Ontology (GO) Term

GO TERM SUMMARY

Name: negative regulation of purine base metabolic process
Acc: GO:0045982
Aspect: Biological Process
Desc: Any process that stops, prevents or reduces the frequency, rate or extent of the chemical reactions and pathways involving purine bases.
Synonyms:
  • negative regulation of purine base metabolism
  • down-regulation of purine base metabolic process
  • inhibition of purine base metabolic process
  • downregulation of purine base metabolic process
  • down regulation of purine base metabolic process
Proteins in PDR annotated with:
   This term: 0
   Term or descendants: 0


[geneontology.org]
INTERACTIVE GO GRAPH

GO:0045982 - negative regulation of purine base metabolic process (interactive image map)

YRC Informatics Platform - Version 3.0
Created and Maintained by: Michael Riffle