YRC Logo
PROTEIN SEARCH:
Descriptions Names[Advanced Search]

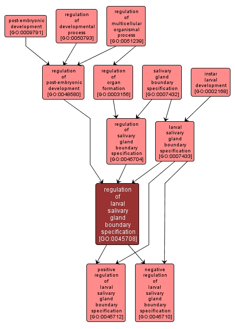
Any process that stops, prevents or reduces the frequency, rate or extent of salivary gland determination in a larval organism. Any process that modulates the frequency, rate or extent of a multicellular organismal process, the processes pertinent to the function of a multicellular organism above the cellular level; includes the integrated processes of tissues and organs. The process whose specific outcome is the progression of the larva over time, from its formation to the mature structure. This begins with the newly hatched first-instar larva, through its maturation to the end of the last larval stage. An example of this process is found in Drosophila melanogaster. Any process that activates or increases the frequency, rate or extent of salivary gland determination in a larval organism. Any process that modulates the frequency, rate or extent of development, the biological process whose specific outcome is the progression of a multicellular organism over time from an initial condition (e.g. a zygote, or a young adult) to a later condition (e.g. a multicellular animal or an aged adult). Any process that modulates the frequency, rate or extent of post-embryonic development. Post-embryonic development is defined as the process whose specific outcome is the progression of the organism over time, from the completion of embryonic development to the mature structure. Determination in a larval organism of where the salivary gland forms, the total number of salivary gland cells and how many cells are allocated to each of the specialised cell types within the salivary gland. Any process that modulates the frequency, rate or extent of salivary gland determination. Determination of where the salivary gland forms, the total number of salivary gland cells and how many cells are allocated to each of the specialised cell types within the salivary gland. Any process that modulates the rate, frequency or extent of organ formation. Organ formation is the process pertaining to the initial formation of an organ from unspecified parts. The process begins with the specific processes that contribute to the appearance of the discrete structure, such as inductive events, and ends when the structural rudiment of the organ is recognizable, such as a condensation of mesenchymal cells into the organ rudiment. The process whose specific outcome is the progression of the organism over time, from the completion of embryonic development to the mature structure. See embryonic development. Any process that modulates the frequency, rate or extent of salivary gland determination in a larval organism.

View Gene Ontology (GO) Term

GO TERM SUMMARY

Name: regulation of larval salivary gland boundary specification
Acc: GO:0045708
Aspect: Biological Process
Desc: Any process that modulates the frequency, rate or extent of salivary gland determination in a larval organism.
Synonyms:
  • regulation of larval salivary gland determination
Proteins in PDR annotated with:
   This term: 0
   Term or descendants: 0


[geneontology.org]
INTERACTIVE GO GRAPH

GO:0045708 - regulation of larval salivary gland boundary specification (interactive image map)

YRC Informatics Platform - Version 3.0
Created and Maintained by: Michael Riffle