YRC Logo
PROTEIN SEARCH:
Descriptions Names[Advanced Search]

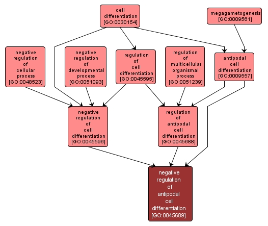
Any process that modulates the frequency, rate or extent of a multicellular organismal process, the processes pertinent to the function of a multicellular organism above the cellular level; includes the integrated processes of tissues and organs. Any process that stops, prevents or reduces the rate or extent of development, the biological process whose specific outcome is the progression of an organism over time from an initial condition (e.g. a zygote, or a young adult) to a later condition (e.g. a multicellular animal or an aged adult). The process whereby an uncellularized nucleus cellularizes and acquires the specialized features of an antipodal cell. Any process that stops, prevents or reduces the frequency, rate or extent of a cellular process, any of those that are carried out at the cellular level, but are not necessarily restricted to a single cell. For example, cell communication occurs among more than one cell, but occurs at the cellular level. Any process that modulates the frequency, rate or extent of cell differentiation, the process whereby relatively unspecialized cells acquire specialized structural and functional features. Any process that modulates the frequency, rate or extent of antipodal cell differentiation. Any process that stops, prevents or reduces the frequency, rate or extent of cell differentiation. Any process that stops, prevents or reduces the frequency, rate or extent of antipodal cell differentiation. The process whereby relatively unspecialized cells, e.g. embryonic or regenerative cells, acquire specialized structural and/or functional features that characterize the cells, tissues, or organs of the mature organism or some other relatively stable phase of the organism's life history. Differentiation includes the processes involved in commitment of a cell to a specific fate and its subsequent development to the mature state. The process whose specific outcome is the progression of the embryo sac over time, from its formation as the megaspore to the mature structure. The process begins when three of the four haploid megaspores disintegrate, and the fourth undergoes mitosis giving rise to a binucleate syncytial embryo sac. The two haploid nuclei migrate to the opposite poles of the embryo sac and then undergo two rounds of mitosis generating four haploid nuclei at each pole. One nucleus from each set of four migrates to the center of the cell. Cellularization occurs, resulting in an eight-nucleate seven-celled structure. This structure contains two synergid cells and an egg cell at the micropylar end, and three antipodal cells at the other end. A binucleate endosperm mother cell is formed at the center.

View Gene Ontology (GO) Term

GO TERM SUMMARY

Name: negative regulation of antipodal cell differentiation
Acc: GO:0045689
Aspect: Biological Process
Desc: Any process that stops, prevents or reduces the frequency, rate or extent of antipodal cell differentiation.
Synonyms:
  • down regulation of antipodal cell differentiation
  • down-regulation of antipodal cell differentiation
  • inhibition of antipodal cell differentiation
  • downregulation of antipodal cell differentiation
Proteins in PDR annotated with:
   This term: 0
   Term or descendants: 0


[geneontology.org]
INTERACTIVE GO GRAPH

GO:0045689 - negative regulation of antipodal cell differentiation (interactive image map)

YRC Informatics Platform - Version 3.0
Created and Maintained by: Michael Riffle