YRC Logo
PROTEIN SEARCH:
Descriptions Names[Advanced Search]

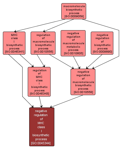
Any process that stops, prevents, or reduces the rate of the chemical reactions and pathways resulting in the formation of substances. Any process that stops, prevents or reduces the frequency, rate or extent of the chemical reactions and pathways resulting in the formation of MHC class I. Any process that decreases the frequency, rate or extent of the chemical reactions and pathways involving macromolecules, any molecule of high relative molecular mass, the structure of which essentially comprises the multiple repetition of units derived, actually or conceptually, from molecules of low relative molecular mass. The chemical reactions and pathways resulting in the formation of a macromolecule, any molecule of high relative molecular mass, the structure of which essentially comprises the multiple repetition of units derived, actually or conceptually, from molecules of low relative molecular mass. Any process that modulates the frequency, rate or extent of the chemical reactions and pathways resulting in the formation of MHC class I. Any process that decreases the rate, frequency or extent of the chemical reactions and pathways resulting in the formation of a macromolecule, any molecule of high relative molecular mass, the structure of which essentially comprises the multiple repetition of units derived, actually or conceptually, from molecules of low relative molecular mass. The chemical reactions and pathways resulting in the formation of major histocompatibility protein class I. Any process that modulates the rate, frequency or extent of the chemical reactions and pathways resulting in the formation of a macromolecule, any molecule of high relative molecular mass, the structure of which essentially comprises the multiple repetition of units derived, actually or conceptually, from molecules of low relative molecular mass.

View Gene Ontology (GO) Term

GO TERM SUMMARY

Name: negative regulation of MHC class I biosynthetic process
Acc: GO:0045344
Aspect: Biological Process
Desc: Any process that stops, prevents or reduces the frequency, rate or extent of the chemical reactions and pathways resulting in the formation of MHC class I.
Synonyms:
  • negative regulation of MHC class I biosynthesis
  • negative regulation of major histocompatibility complex class I biosynthesis
  • negative regulation of MHC class I synthesis
  • downregulation of MHC class I biosynthetic process
  • negative regulation of major histocompatibility complex class I biosynthetic process
  • down-regulation of MHC class I biosynthetic process
  • inhibition of MHC class I biosynthetic process
  • negative regulation of MHC class I anabolism
  • negative regulation of MHC class I formation
  • down regulation of MHC class I biosynthetic process
Proteins in PDR annotated with:
   This term: 0
   Term or descendants: 0


[geneontology.org]
INTERACTIVE GO GRAPH

GO:0045344 - negative regulation of MHC class I biosynthetic process (interactive image map)

YRC Informatics Platform - Version 3.0
Created and Maintained by: Michael Riffle