YRC Logo
PROTEIN SEARCH:
Descriptions Names[Advanced Search]

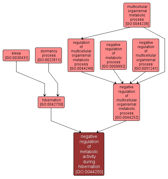
The slowing of metabolic processes to very low levels in order to conserve energy during hibernation. Any process that stops, prevents or reduces the frequency, rate or extent of the chemical reactions and pathways within a cell or an organism. Any process that stops, prevents or reduces frequency, rate or extent of chemical reactions and pathways in multicellular organisms that occur at the tissue, organ, or organismal level. Any process that stops, prevents or reduces the frequency, rate or extent of an organismal process, the processes pertinent to the function of an organism above the cellular level; includes the integrated processes of tissues and organs. The chemical reactions and pathways in multicellular organisms that occur at the tissue, organ, or organismal level. These processes, unlike cellular metabolism, can include transport of substances between cells when that transport is required. The process by which a dormant state is induced, maintained or broken. Dormancy is characterized by a suspension of physiological activity. Any process by which an organism enters and maintains a periodic, readily reversible state of reduced awareness and metabolic activity. Usually accompanied by physical relaxation, the onset of sleep in humans and other mammals is marked by a change in the electrical activity of the brain. Any process that modulates the frequency, rate or extent of chemical reactions and pathways in multicellular organisms that occur at the tissue, organ, or organismal level. Any process by which an organism enters and maintains a period of dormancy in which to pass the winter. It is characterized by narcosis and by sharp reduction in body temperature and metabolic activity and by a depression of vital signs.

View Gene Ontology (GO) Term

GO TERM SUMMARY

Name: negative regulation of metabolic activity during hibernation
Acc: GO:0044250
Aspect: Biological Process
Desc: The slowing of metabolic processes to very low levels in order to conserve energy during hibernation.
Synonyms:
  • inhibition of metabolic activity during hibernation
  • downregulation of metabolic activity during hibernation
  • down regulation of metabolic activity during hibernation
  • down-regulation of metabolic activity during hibernation
Proteins in PDR annotated with:
   This term: 0
   Term or descendants: 0


[geneontology.org]
INTERACTIVE GO GRAPH

GO:0044250 - negative regulation of metabolic activity during hibernation (interactive image map)

YRC Informatics Platform - Version 3.0
Created and Maintained by: Michael Riffle