YRC Logo
PROTEIN SEARCH:
Descriptions Names[Advanced Search]

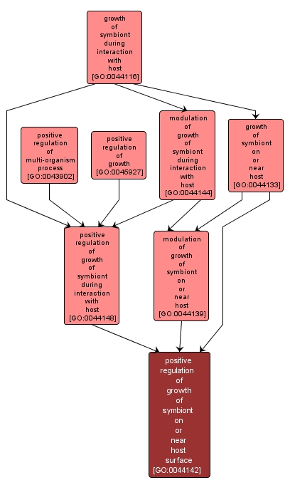
Any process by which the symbiont regulates the increase in its size or mass on or near the cells or tissues of the host organism. Any process that activates or increases the frequency, rate or extent of the increase in size or mass of an organism occurring in, on or near the exterior of its host organism. The increase in size or mass of an organism, occurring in, on or near the exterior of its host organism. The host is defined as the larger of the organisms involved in a symbiotic interaction. Any process that activates or increases the frequency, rate or extent of a multi-organism process, a process by which an organism has an effect on another organism of the same or different species. Any process that modulates the frequency, rate or extent of the increase in size or mass of an organism occurring in, on or near the exterior of its host organism. Any process that activates or increases the frequency, rate or extent of the symbiont's increase in size or mass on or near the cells or tissues of the host organism. Any process that activates or increases the rate or extent of growth, the increase in size or mass of all or part of an organism. The increase in size or mass of a symbiont within the cells or tissues of its host organism.

View Gene Ontology (GO) Term

GO TERM SUMMARY

Name: positive regulation of growth of symbiont on or near host surface
Acc: GO:0044142
Aspect: Biological Process
Desc: Any process that activates or increases the frequency, rate or extent of the symbiont's increase in size or mass on or near the cells or tissues of the host organism.
Proteins in PDR annotated with:
   This term: 0
   Term or descendants: 0


[geneontology.org]
INTERACTIVE GO GRAPH

GO:0044142 - positive regulation of growth of symbiont on or near host surface (interactive image map)

YRC Informatics Platform - Version 3.0
Created and Maintained by: Michael Riffle