YRC Logo
PROTEIN SEARCH:
Descriptions Names[Advanced Search]

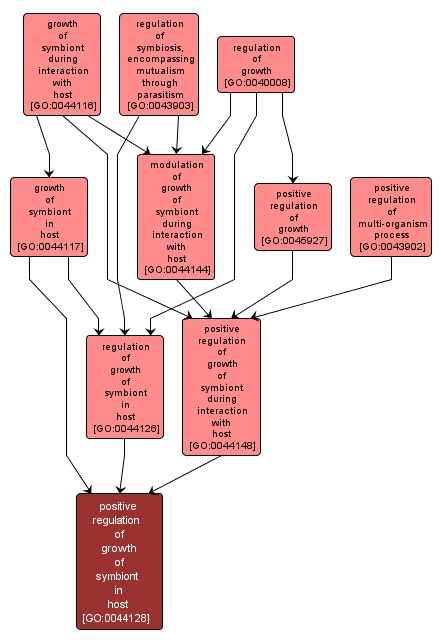
Any process by which the symbiont regulates the increase in its size or mass within the cells or tissues of the host organism. This may (but not necessarily) include a filamentous growth form, and also can include secretion of proteases and lipases to break down. The host is defined as the larger of the organisms involved in the symbiotic interaction. Any process by which the symbiont activates, maintains or increases its size or mass within the cells or tissues of the host organism. The host is defined as the larger of the organisms involved in the symbiotic interaction. Any process that activates or increases the frequency, rate or extent of the increase in size or mass of an organism occurring in, on or near the exterior of its host organism. The increase in size or mass of an organism, occurring within the cells or tissues of the host organism. This may (but not necessarily) include a filamentous growth form, and also can include secretion of proteases and lipases to break down host tissue. The host is defined as the larger of the organisms involved in a symbiotic interaction. The increase in size or mass of an organism, occurring in, on or near the exterior of its host organism. The host is defined as the larger of the organisms involved in a symbiotic interaction. Any process that modulates the frequency, rate or extent of symbiosis, an interaction between two organisms living together in more or less intimate association. Any process that activates or increases the frequency, rate or extent of a multi-organism process, a process by which an organism has an effect on another organism of the same or different species. Any process that modulates the frequency, rate or extent of the increase in size or mass of an organism occurring in, on or near the exterior of its host organism. Any process that modulates the frequency, rate or extent of the growth of all or part of an organism so that it occurs at its proper speed, either globally or in a specific part of the organism's development. Any process that activates or increases the rate or extent of growth, the increase in size or mass of all or part of an organism.

View Gene Ontology (GO) Term

GO TERM SUMMARY

Name: positive regulation of growth of symbiont in host
Acc: GO:0044128
Aspect: Biological Process
Desc: Any process by which the symbiont activates, maintains or increases its size or mass within the cells or tissues of the host organism. The host is defined as the larger of the organisms involved in the symbiotic interaction.
Proteins in PDR annotated with:
   This term: 0
   Term or descendants: 0


[geneontology.org]
INTERACTIVE GO GRAPH

GO:0044128 - positive regulation of growth of symbiont in host (interactive image map)

YRC Informatics Platform - Version 3.0
Created and Maintained by: Michael Riffle