YRC Logo
PROTEIN SEARCH:
Descriptions Names[Advanced Search]

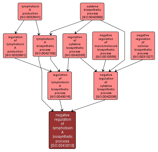
Any process that stops, prevents or reduces the frequency, rate or extent of the chemical reactions and pathways resulting in the formation of cytokines. Any process that modulates the frequency, rate or extent of the chemical reactions and pathways resulting in the formation of cytokines. Any process that stops, prevents or reduces the frequency, rate or extent of the chemical reactions and pathways resulting in the formation of the cytokine lymphotoxin A. Any process that modulates the frequency, rate or extent of the chemical reactions and pathways resulting in the formation of the cytokine lymphotoxin A. Any process that modulates the frequency, rate, or extent of lymphotoxin A production. The appearance of lymphotoxin A due to biosynthesis or secretion following a cellular stimulus, resulting in an increase in its intracellular or extracellular levels. The chemical reactions and pathways resulting in the formation of cytokines, any of a group of proteins that function to control the survival, growth and differentiation of tissues and cells, and which have autocrine and paracrine activity. Any process that decreases the rate, frequency or extent of the chemical reactions and pathways resulting in the formation of a macromolecule, any molecule of high relative molecular mass, the structure of which essentially comprises the multiple repetition of units derived, actually or conceptually, from molecules of low relative molecular mass. Any process that stops, prevents or reduces the frequency, rate or extent of the chemical reactions and pathways resulting in the formation of substances, carried out by individual cells. The chemical reactions and pathways resulting in the formation of the cytokine lymphotoxin A.

View Gene Ontology (GO) Term

GO TERM SUMMARY

Name: negative regulation of lymphotoxin A biosynthetic process
Acc: GO:0043018
Aspect: Biological Process
Desc: Any process that stops, prevents or reduces the frequency, rate or extent of the chemical reactions and pathways resulting in the formation of the cytokine lymphotoxin A.
Synonyms:
  • negative regulation of LTA biosynthetic process
  • down-regulation of lymphotoxin A biosynthetic process
  • negative regulation of TNF-B biosynthesis
  • negative regulation of tumor necrosis factor-beta biosynthesis
  • negative regulation of lymphotoxin A formation
  • down regulation of lymphotoxin A biosynthetic process
  • inhibition of lymphotoxin A biosynthetic process
  • negative regulation of lymphotoxin A synthesis
  • negative regulation of TNF-beta biosynthetic process
  • negative regulation of TNF-B biosynthetic process
  • negative regulation of tumor necrosis factor-beta biosynthetic process
  • negative regulation of lymphotoxin A biosynthesis
  • negative regulation of TNF-beta biosynthesis
  • negative regulation of lymphotoxin A anabolism
  • negative regulation of lymphotoxin-alpha biosynthesis
  • negative regulation of lymphotoxin-alpha biosynthetic process
  • downregulation of lymphotoxin A biosynthetic process
  • negative regulation of LTA biosynthesis
Proteins in PDR annotated with:
   This term: 0
   Term or descendants: 0


[geneontology.org]
INTERACTIVE GO GRAPH

GO:0043018 - negative regulation of lymphotoxin A biosynthetic process (interactive image map)

YRC Informatics Platform - Version 3.0
Created and Maintained by: Michael Riffle