YRC Logo
PROTEIN SEARCH:
Descriptions Names[Advanced Search]

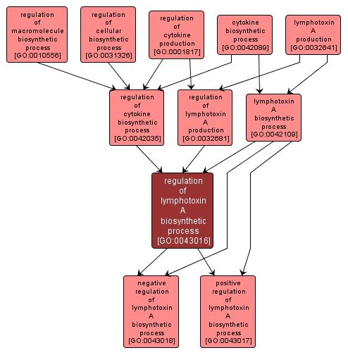
Any process that stops, prevents or reduces the frequency, rate or extent of the chemical reactions and pathways resulting in the formation of the cytokine lymphotoxin A. Any process that modulates the frequency, rate or extent of the chemical reactions and pathways resulting in the formation of cytokines. Any process that activates or increases the frequency, rate or extent of the chemical reactions and pathways resulting in the formation of the cytokine lymphotoxin A. Any process that modulates the frequency, rate or extent of the chemical reactions and pathways resulting in the formation of substances, carried out by individual cells. Any process that modulates the frequency, rate or extent of the chemical reactions and pathways resulting in the formation of the cytokine lymphotoxin A. Any process that modulates the frequency, rate, or extent of lymphotoxin A production. The appearance of lymphotoxin A due to biosynthesis or secretion following a cellular stimulus, resulting in an increase in its intracellular or extracellular levels. The chemical reactions and pathways resulting in the formation of cytokines, any of a group of proteins that function to control the survival, growth and differentiation of tissues and cells, and which have autocrine and paracrine activity. Any process that modulates the frequency, rate, or extent of production of a cytokine. The chemical reactions and pathways resulting in the formation of the cytokine lymphotoxin A. Any process that modulates the rate, frequency or extent of the chemical reactions and pathways resulting in the formation of a macromolecule, any molecule of high relative molecular mass, the structure of which essentially comprises the multiple repetition of units derived, actually or conceptually, from molecules of low relative molecular mass.

View Gene Ontology (GO) Term

GO TERM SUMMARY

Name: regulation of lymphotoxin A biosynthetic process
Acc: GO:0043016
Aspect: Biological Process
Desc: Any process that modulates the frequency, rate or extent of the chemical reactions and pathways resulting in the formation of the cytokine lymphotoxin A.
Synonyms:
  • regulation of tumor necrosis factor-beta biosynthesis
  • regulation of lymphotoxin-alpha biosynthesis
  • regulation of lymphotoxin A synthesis
  • regulation of lymphotoxin-alpha biosynthetic process
  • regulation of tumor necrosis factor-beta biosynthetic process
  • regulation of lymphotoxin A biosynthesis
  • regulation of TNF-beta biosynthetic process
  • regulation of TNF-B biosynthesis
  • regulation of TNF-B biosynthetic process
  • regulation of LTA biosynthesis
  • regulation of LTA biosynthetic process
  • regulation of lymphotoxin A anabolism
  • regulation of lymphotoxin A formation
  • regulation of TNF-beta biosynthesis
Proteins in PDR annotated with:
   This term: 0
   Term or descendants: 0


[geneontology.org]
INTERACTIVE GO GRAPH

GO:0043016 - regulation of lymphotoxin A biosynthetic process (interactive image map)

YRC Informatics Platform - Version 3.0
Created and Maintained by: Michael Riffle