YRC Logo
PROTEIN SEARCH:
Descriptions Names[Advanced Search]

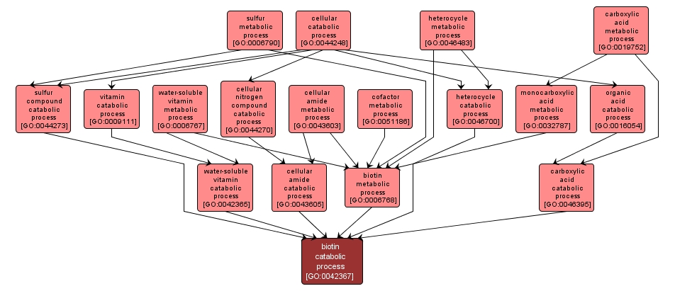
The chemical reactions and pathways resulting in the breakdown of compounds that contain sulfur, such as the amino acids methionine and cysteine or the tripeptide glutathione. The chemical reactions and pathways involving the nonmetallic element sulfur or compounds that contain sulfur, such as the amino acids methionine and cysteine or the tripeptide glutathione. The chemical reactions and pathways resulting in the breakdown of any of a diverse group of vitamins that are soluble in water. The chemical reactions and pathways resulting in the breakdown of heterocyclic compounds, those with a cyclic molecular structure and at least two different atoms in the ring (or rings). The chemical reactions and pathways resulting in the breakdown of organic and inorganic nitrogenous compounds. The chemical reactions and pathways resulting in the breakdown of biotin, cis-tetrahydro-2-oxothieno(3,4-d)imidazoline-4-valeric acid. The chemical reactions and pathways involving biotin, cis-tetrahydro-2-oxothieno(3,4-d)imidazoline-4-valeric acid; the (+) enantiomer is very widely distributed in cells and serves as a carrier in a number of enzymatic beta-carboxylation reactions. The chemical reactions and pathways involving any of a diverse group of vitamins that are soluble in water. The chemical reactions and pathways involving an amide, any derivative of an oxoacid in which an acidic hydroxy group has been replaced by an amino or substituted amino group, as carried out by individual cells. The chemical reactions and pathways resulting in the breakdown of an amide, any derivative of an oxoacid in which an acidic hydroxy group has been replaced by an amino or substituted amino group. The chemical reactions and pathways involving monocarboxylic acids, any organic acid containing one carboxyl (COOH) group or anion (COO-). The chemical reactions and pathways resulting in the breakdown of a vitamin, one of a number of unrelated organic substances that occur in many foods in small amounts and that are necessary in trace amounts for the normal metabolic functioning of the body. The chemical reactions and pathways resulting in the breakdown of substances, carried out by individual cells. The chemical reactions and pathways resulting in the breakdown of organic acids, any acidic compound containing carbon in covalent linkage. The chemical reactions and pathways involving carboxylic acids, any organic acid containing one or more carboxyl (COOH) groups or anions (COO-). The chemical reactions and pathways resulting in the breakdown of carboxylic acids, any organic acid containing one or more carboxyl (-COOH) groups. The chemical reactions and pathways involving a cofactor, a substance that is required for the activity of an enzyme or other protein. Cofactors may be inorganic, such as the metal atoms zinc, iron, and copper in certain forms, or organic, in which case they are referred to as coenzymes. Cofactors may either be bound tightly to active sites or bind loosely with the substrate. The chemical reactions and pathways involving heterocyclic compounds, those with a cyclic molecular structure and at least two different atoms in the ring (or rings).

View Gene Ontology (GO) Term

GO TERM SUMMARY

Name: biotin catabolic process
Acc: GO:0042367
Aspect: Biological Process
Desc: The chemical reactions and pathways resulting in the breakdown of biotin, cis-tetrahydro-2-oxothieno(3,4-d)imidazoline-4-valeric acid.
Synonyms:
  • biotin degradation
  • vitamin B7 catabolic process
  • biotin breakdown
  • biotin catabolism
  • vitamin H catabolic process
  • vitamin B7 catabolism
  • vitamin H catabolism
Proteins in PDR annotated with:
   This term: 0
   Term or descendants: 0


[geneontology.org]
INTERACTIVE GO GRAPH

GO:0042367 - biotin catabolic process (interactive image map)

YRC Informatics Platform - Version 3.0
Created and Maintained by: Michael Riffle