YRC Logo
PROTEIN SEARCH:
Descriptions Names[Advanced Search]

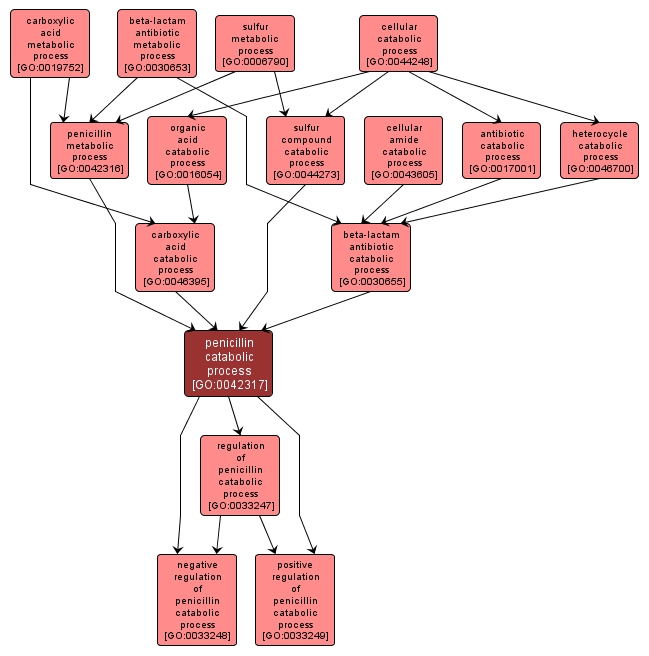
The chemical reactions and pathways resulting in the breakdown of compounds that contain sulfur, such as the amino acids methionine and cysteine or the tripeptide glutathione. The chemical reactions and pathways involving the nonmetallic element sulfur or compounds that contain sulfur, such as the amino acids methionine and cysteine or the tripeptide glutathione. The chemical reactions and pathways resulting in the breakdown of heterocyclic compounds, those with a cyclic molecular structure and at least two different atoms in the ring (or rings). The chemical reactions and pathways resulting in the breakdown of an amide, any derivative of an oxoacid in which an acidic hydroxy group has been replaced by an amino or substituted amino group. The chemical reactions and pathways involving a beta-lactam antibiotic, any member of a class of natural or semisynthetic antibiotics whose characteristic feature is a strained, four-membered beta-lactam ring. They include the penicillins and many of the cephalosporins. The chemical reactions and pathways resulting in the breakdown of a beta-lactam antibiotic, any member of a class of natural or semisynthetic antibiotics whose characteristic feature is a strained, four-membered beta-lactam ring. They include the penicillins and many of the cephalosporins. Any process that stops, prevents or reduces the frequency, rate or extent of the chemical reactions and pathways leading to the breakdown of any antibiotic that contains the condensed beta-lactamthiazolidine ring system. Any process that activates or increases the frequency, rate or extent of the chemical reactions and pathways leading to the breakdown of any antibiotic that contains the condensed beta-lactamthiazolidine ring system. The chemical reactions and pathways resulting in the breakdown of any antibiotic that contains the condensed beta-lactamthiazolidine ring system. The chemical reactions and pathways resulting in the breakdown of substances, carried out by individual cells. The chemical reactions and pathways involving any antibiotic that contains the condensed beta-lactamthiazolidine ring system. Penicillins are produced naturally during the growth of various microfungi of the genera Penicillium and Aspergillus. The chemical reactions and pathways involving carboxylic acids, any organic acid containing one or more carboxyl (COOH) groups or anions (COO-). The chemical reactions and pathways resulting in the breakdown of carboxylic acids, any organic acid containing one or more carboxyl (-COOH) groups. The chemical reactions and pathways resulting in the breakdown of organic acids, any acidic compound containing carbon in covalent linkage. Any process that modulates the frequency, rate or extent of the chemical reactions and pathways leading to the breakdown of any antibiotic that contains the condensed beta-lactamthiazolidine ring system. The chemical reactions and pathways resulting in the breakdown of antibiotic, a substance produced by or derived from certain fungi, bacteria, and other organisms, that can destroy or inhibit the growth of other microorganisms.

View Gene Ontology (GO) Term

GO TERM SUMMARY

Name: penicillin catabolic process
Acc: GO:0042317
Aspect: Biological Process
Desc: The chemical reactions and pathways resulting in the breakdown of any antibiotic that contains the condensed beta-lactamthiazolidine ring system.
Synonyms:
  • penicillin catabolism
  • penicillin breakdown
  • penicillin degradation
Proteins in PDR annotated with:
   This term: 0
   Term or descendants: 0


[geneontology.org]
INTERACTIVE GO GRAPH

GO:0042317 - penicillin catabolic process (interactive image map)

YRC Informatics Platform - Version 3.0
Created and Maintained by: Michael Riffle